HOME   LIST
‹–   –›

Flux Rope in 2024

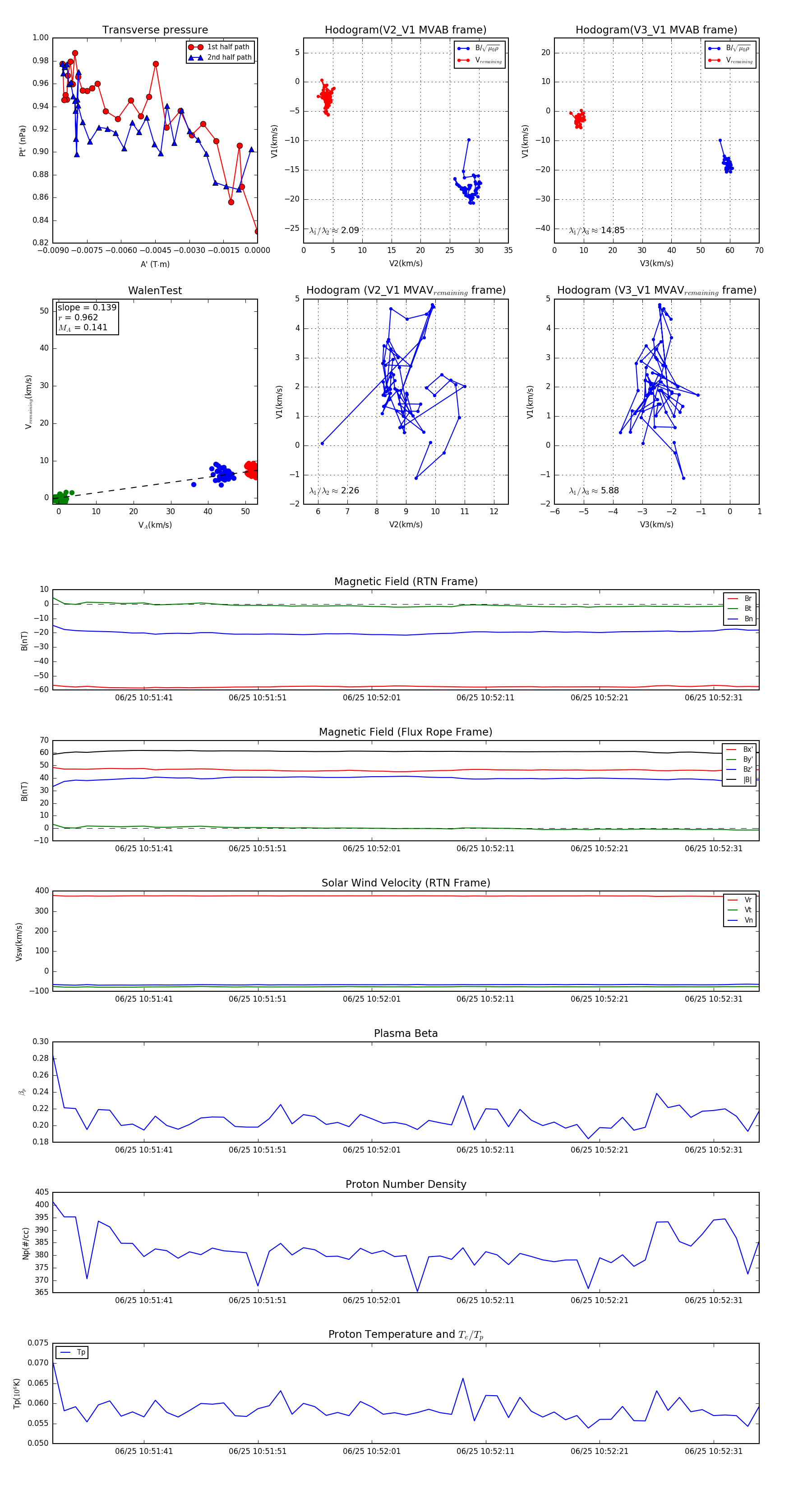
Flux Rope Event 2024-06-25 10:51:33 ~ 2024-06-25 10:52:35 (63 seconds)


plot