HOME   LIST
‹–   –›

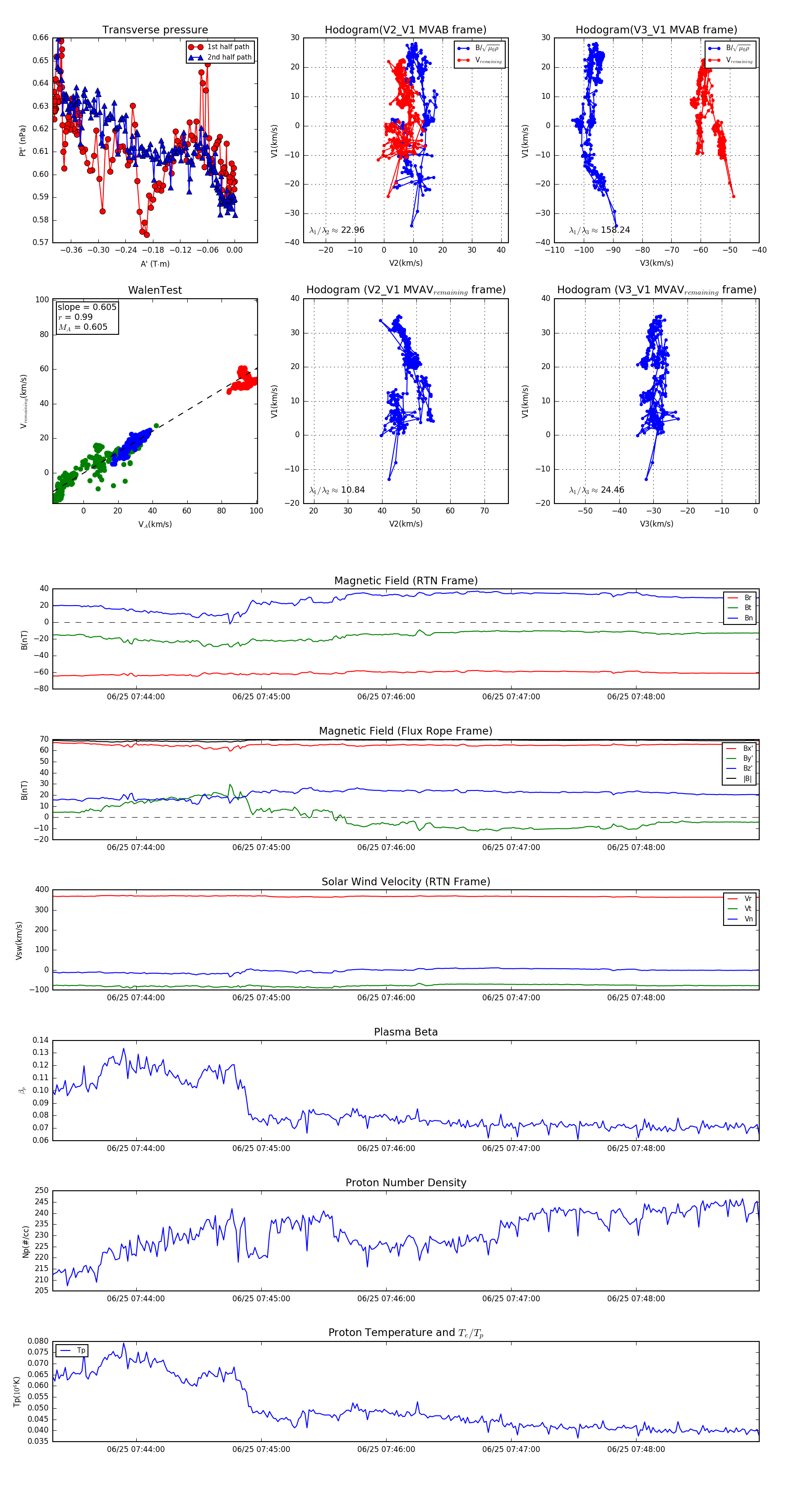
Flux Rope in 2024

Flux Rope Event 2024-06-25 07:43:20 ~ 2024-06-25 07:48:59 (340 seconds)


plot