HOME   LIST
‹–   –›

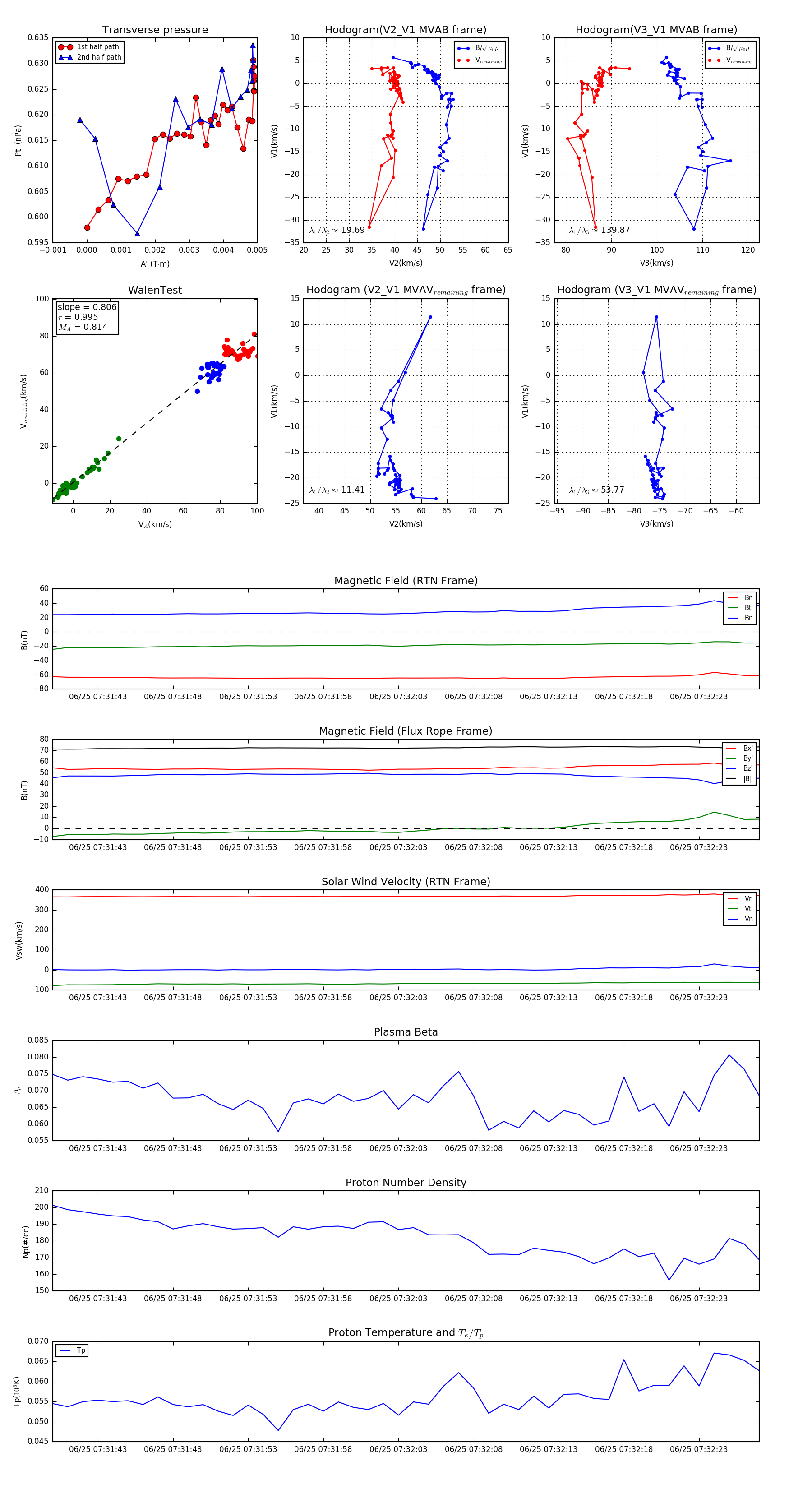
Flux Rope in 2024

Flux Rope Event 2024-06-25 07:31:40 ~ 2024-06-25 07:32:27 (48 seconds)


plot