HOME   LIST
‹–   –›

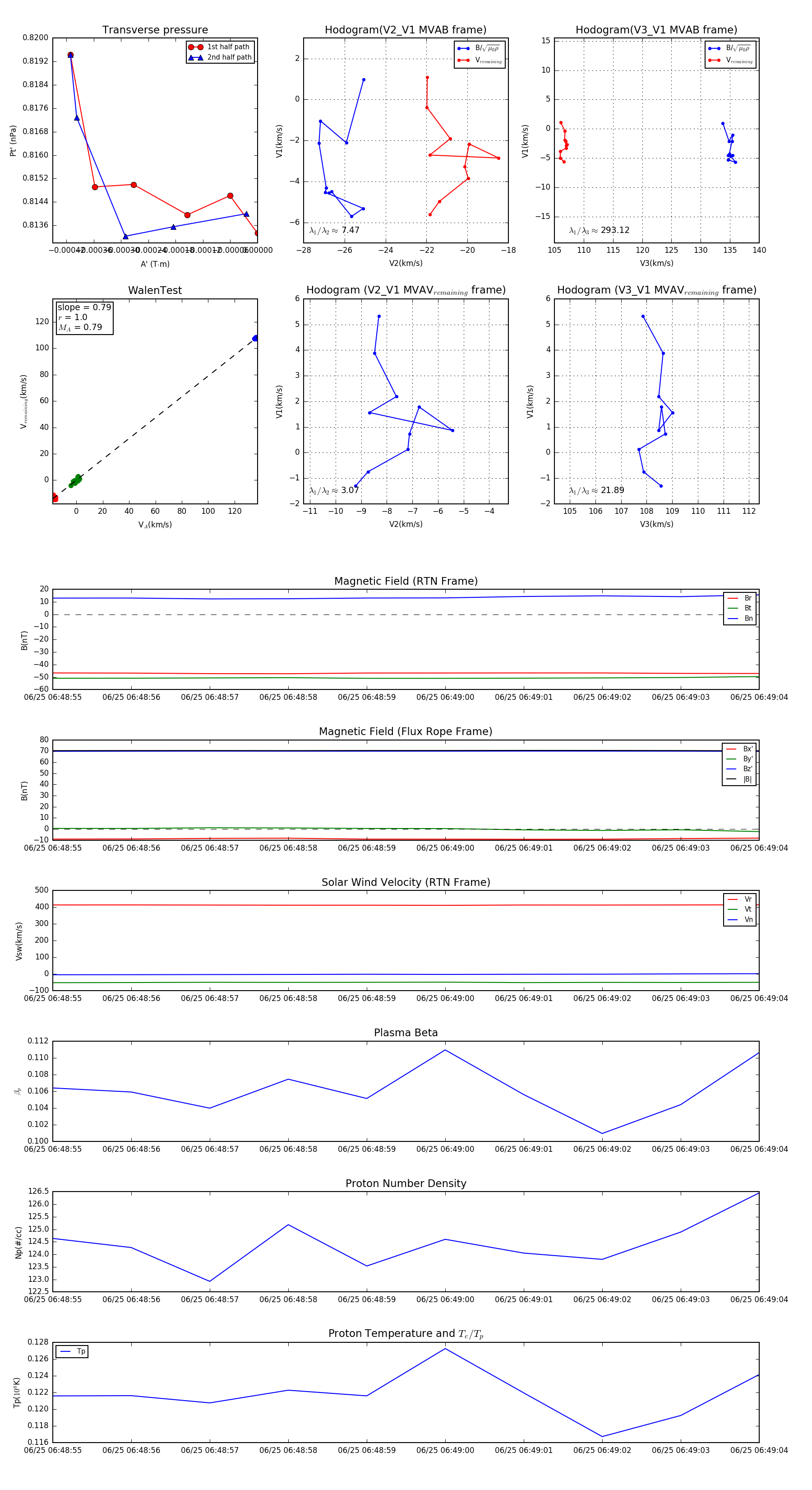
Flux Rope in 2024

Flux Rope Event 2024-06-25 06:48:55 ~ 2024-06-25 06:49:04 (10 seconds)


plot