HOME   LIST
‹–   –›

Flux Rope in 2024

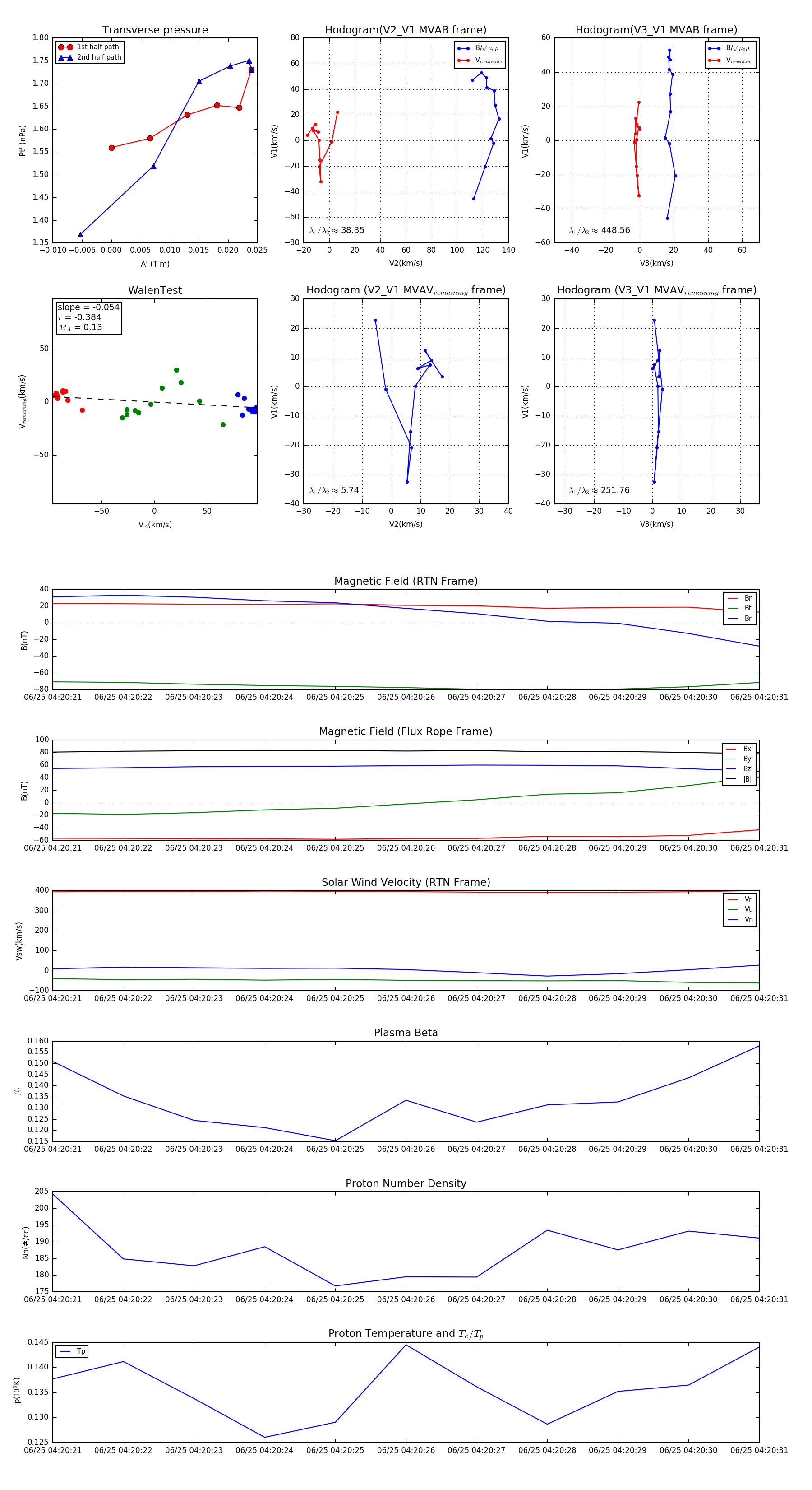
Flux Rope Event 2024-06-25 04:20:21 ~ 2024-06-25 04:20:31 (11 seconds)


plot