HOME   LIST
‹–   –›

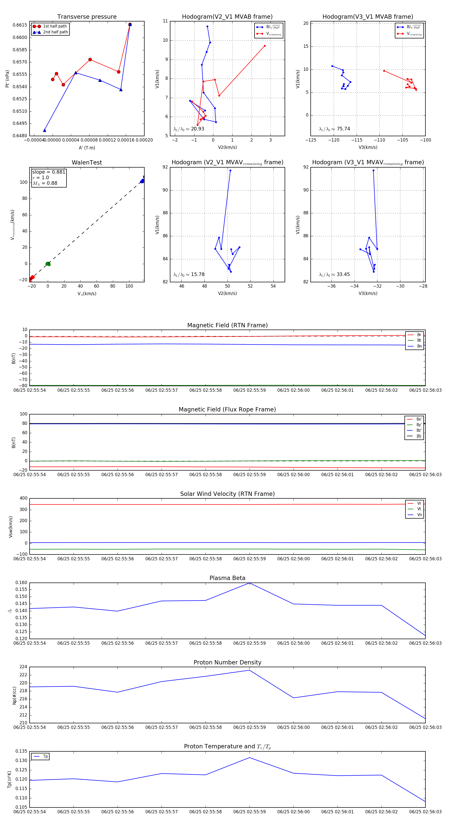
Flux Rope in 2024

Flux Rope Event 2024-06-25 02:55:54 ~ 2024-06-25 02:56:03 (10 seconds)


plot