HOME   LIST
‹–   –›

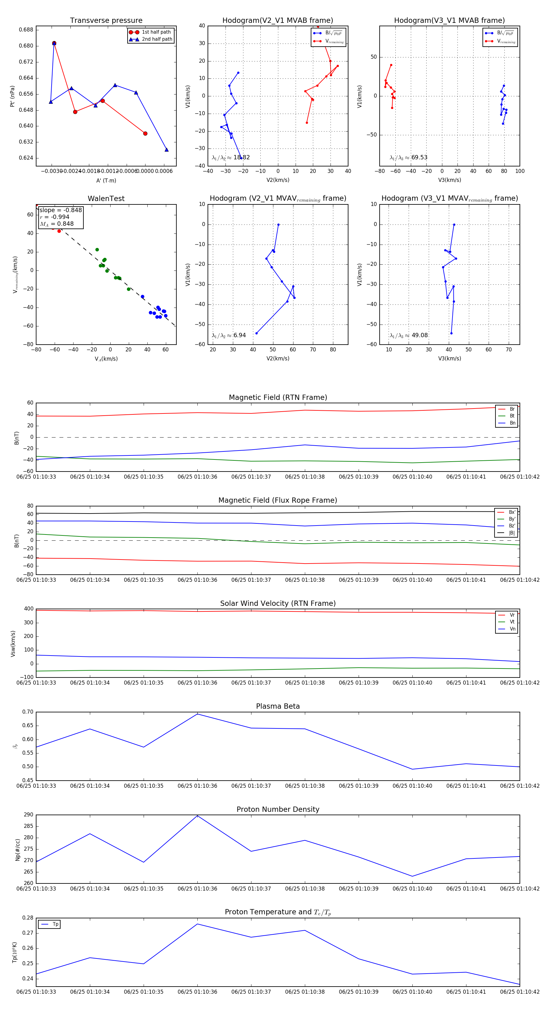
Flux Rope in 2024

Flux Rope Event 2024-06-25 01:10:33 ~ 2024-06-25 01:10:42 (10 seconds)


plot