HOME   LIST
‹–   –›

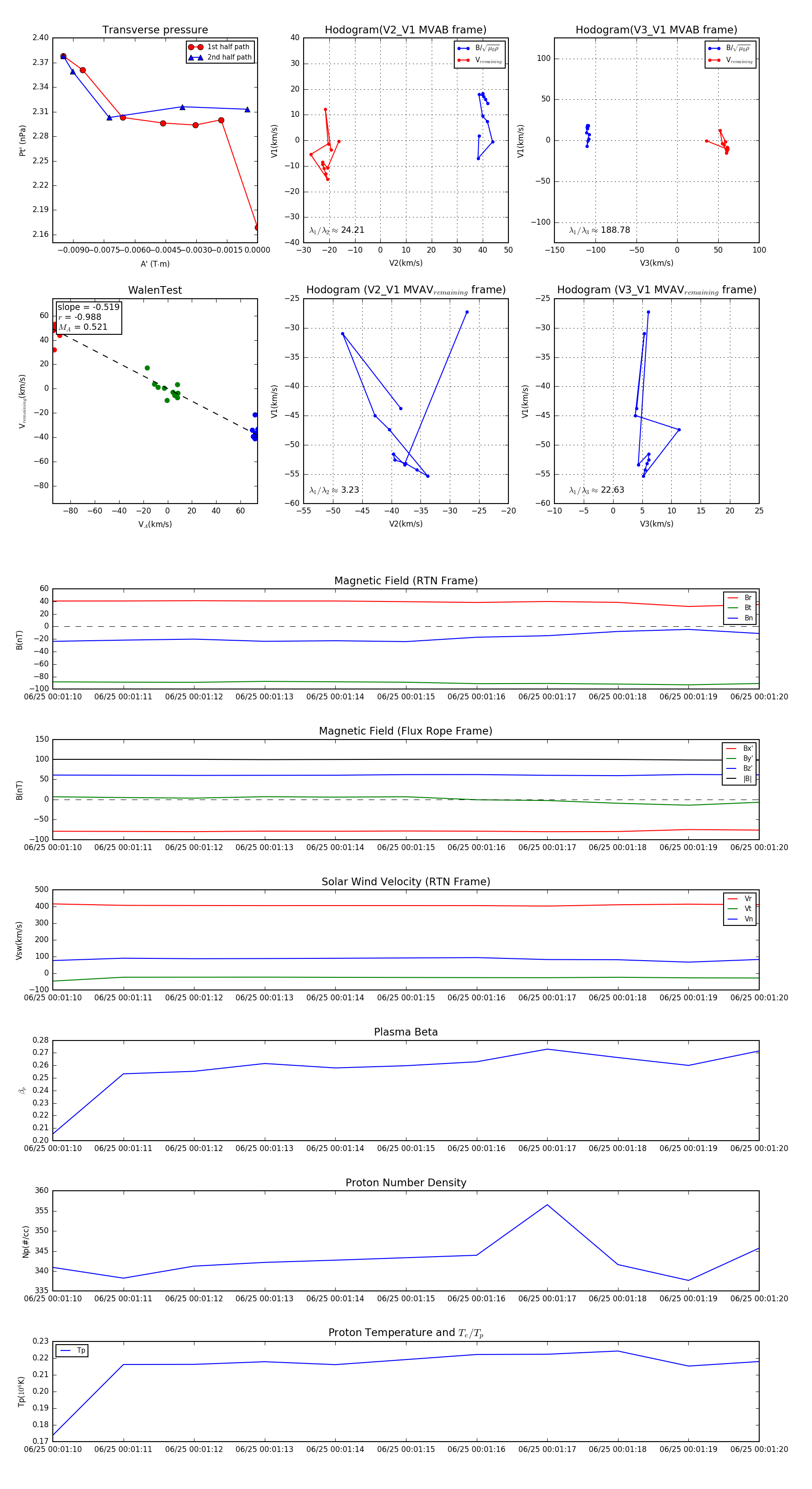
Flux Rope in 2024

Flux Rope Event 2024-06-25 00:01:10 ~ 2024-06-25 00:01:20 (11 seconds)


plot