HOME   LIST
‹–   –›

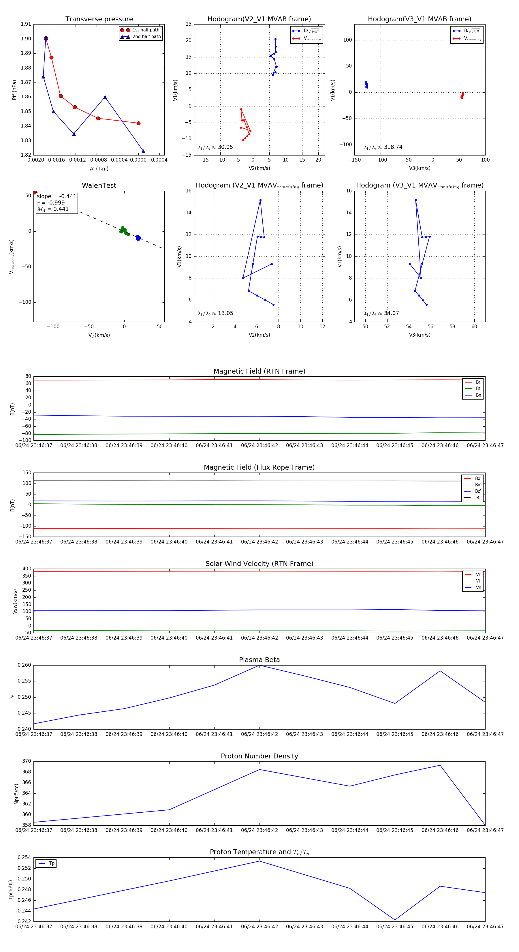
Flux Rope in 2024

Flux Rope Event 2024-06-24 23:46:37 ~ 2024-06-24 23:46:47 (11 seconds)


plot