HOME   LIST
‹–   –›

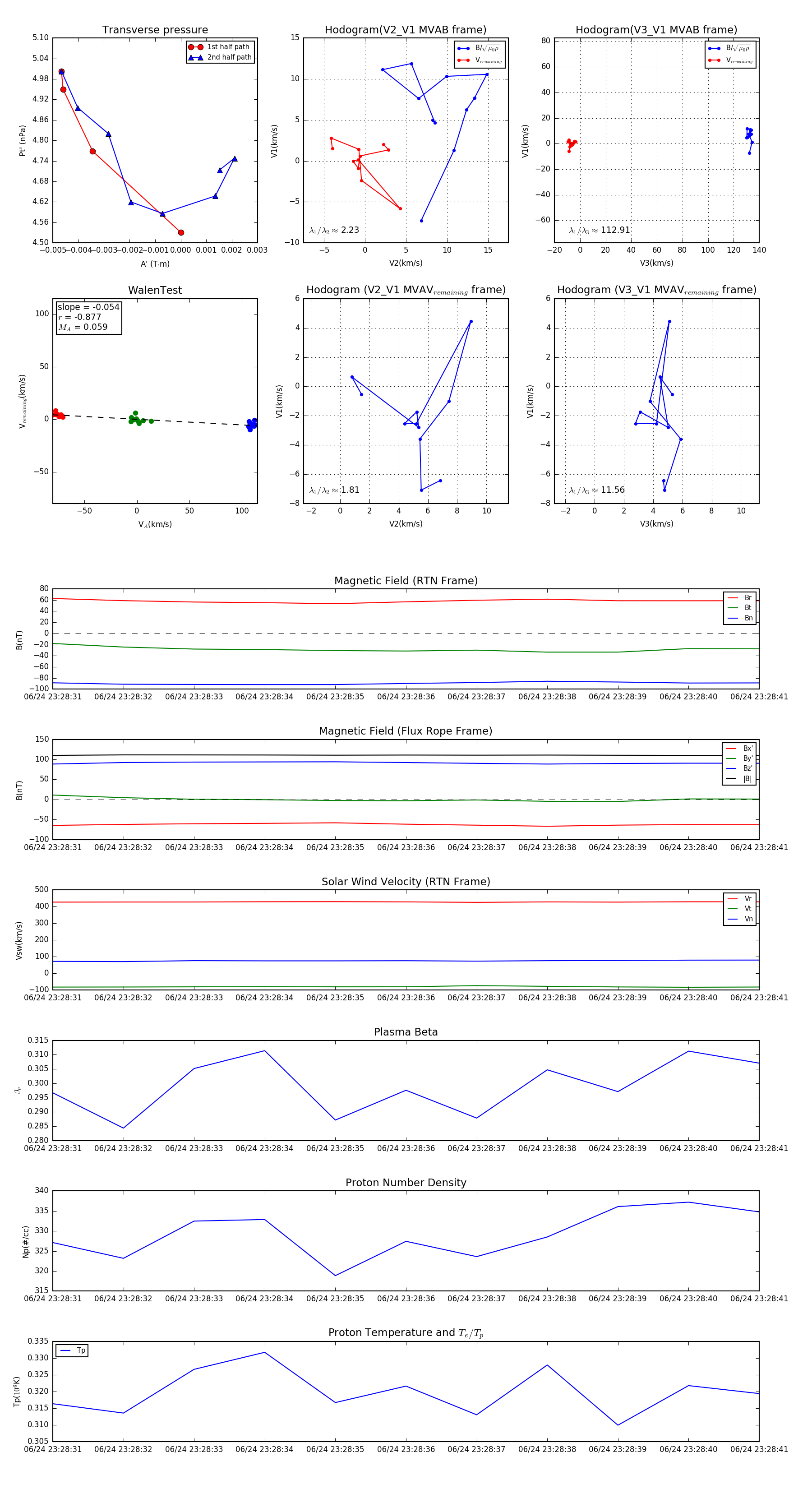
Flux Rope in 2024

Flux Rope Event 2024-06-24 23:28:31 ~ 2024-06-24 23:28:41 (11 seconds)


plot