HOME   LIST
‹–   –›

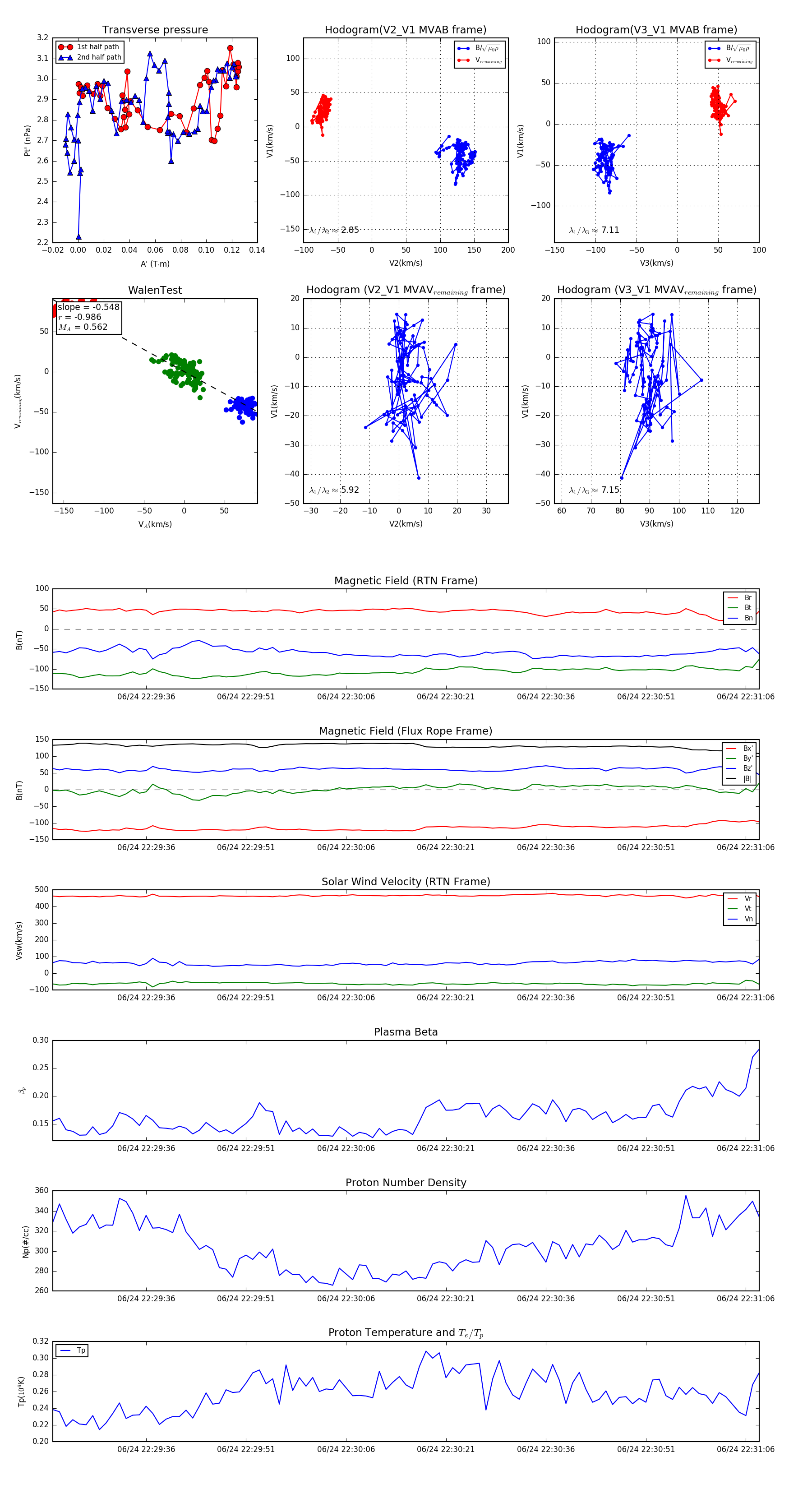
Flux Rope in 2024

Flux Rope Event 2024-06-24 22:29:22 ~ 2024-06-24 22:31:08 (107 seconds)


plot