HOME   LIST
‹–   –›

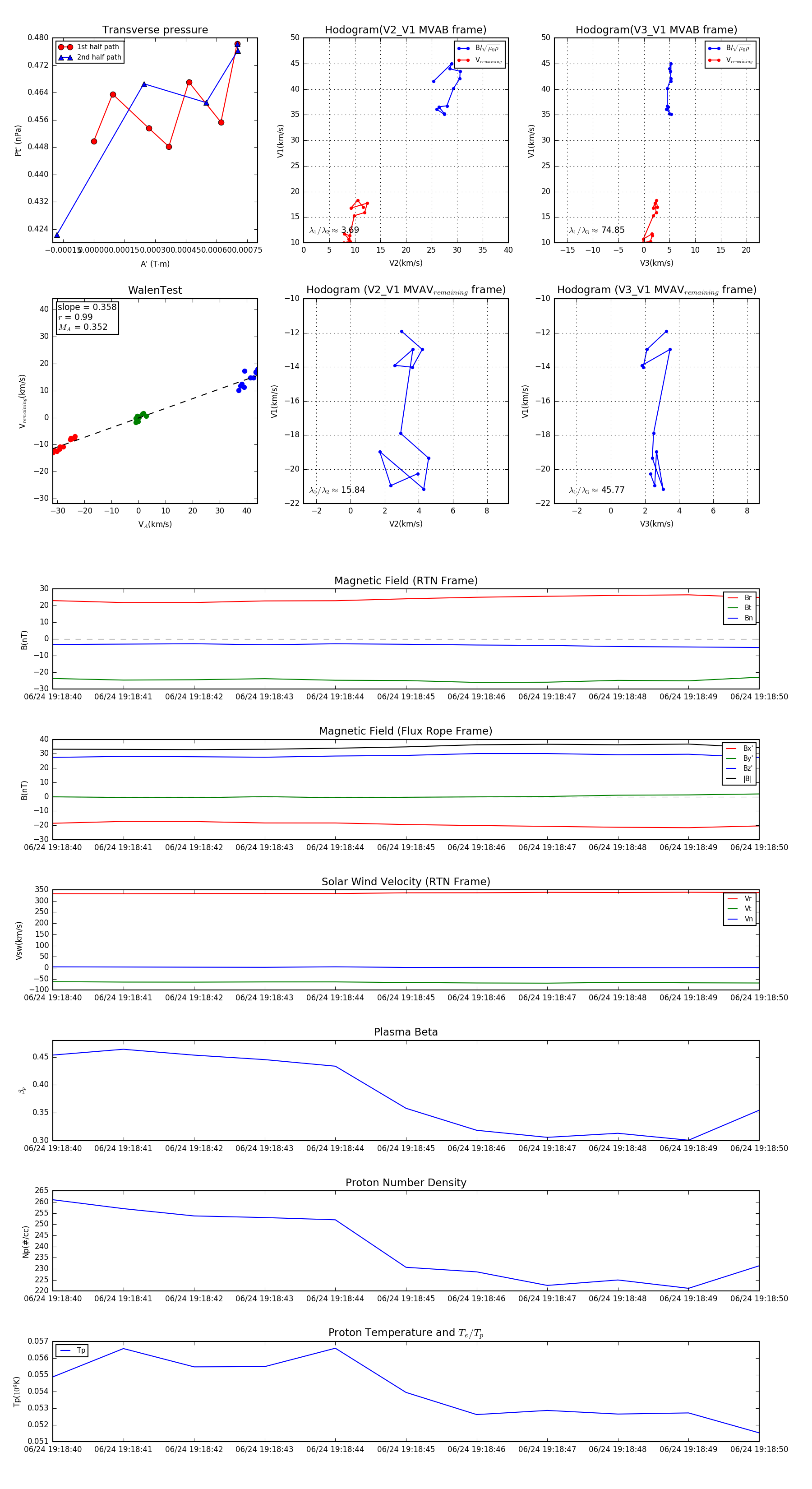
Flux Rope in 2024

Flux Rope Event 2024-06-24 19:18:40 ~ 2024-06-24 19:18:50 (11 seconds)


plot