HOME   LIST
‹–   –›

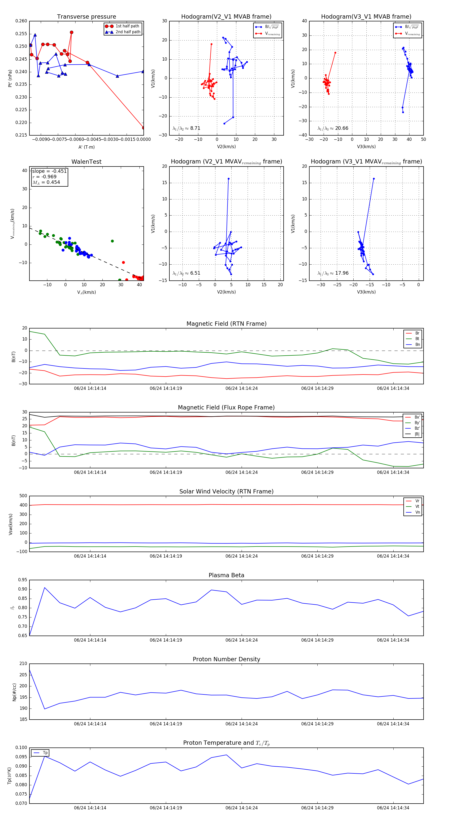
Flux Rope in 2024

Flux Rope Event 2024-06-24 14:14:10 ~ 2024-06-24 14:14:36 (27 seconds)


plot