HOME   LIST
‹–   –›

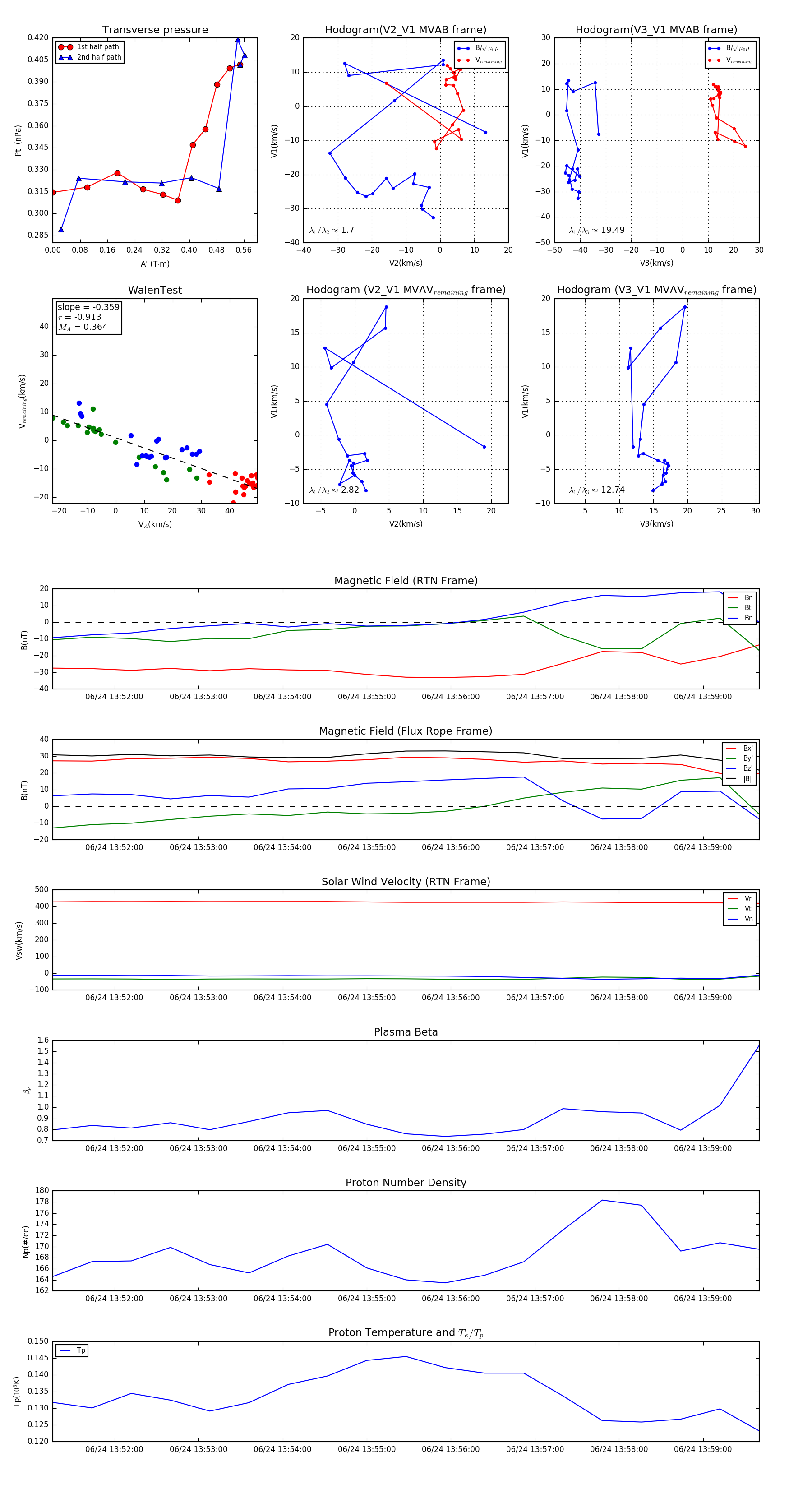
Flux Rope in 2024

Flux Rope Event 2024-06-24 13:51:16 ~ 2024-06-24 13:59:40 (505 seconds)


plot