HOME   LIST
‹–   –›

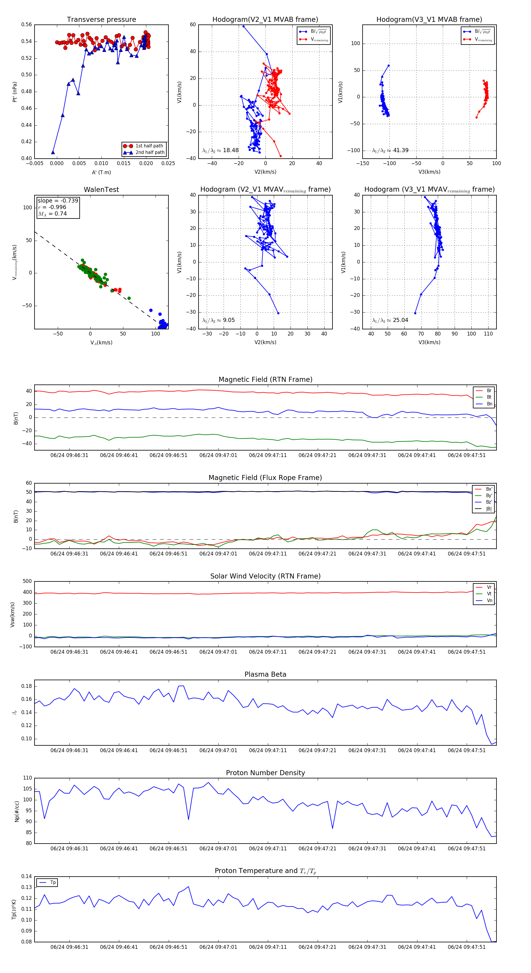
Flux Rope in 2024

Flux Rope Event 2024-06-24 09:46:24 ~ 2024-06-24 09:47:57 (94 seconds)


plot