HOME   LIST
‹–   –›

Flux Rope in 2024

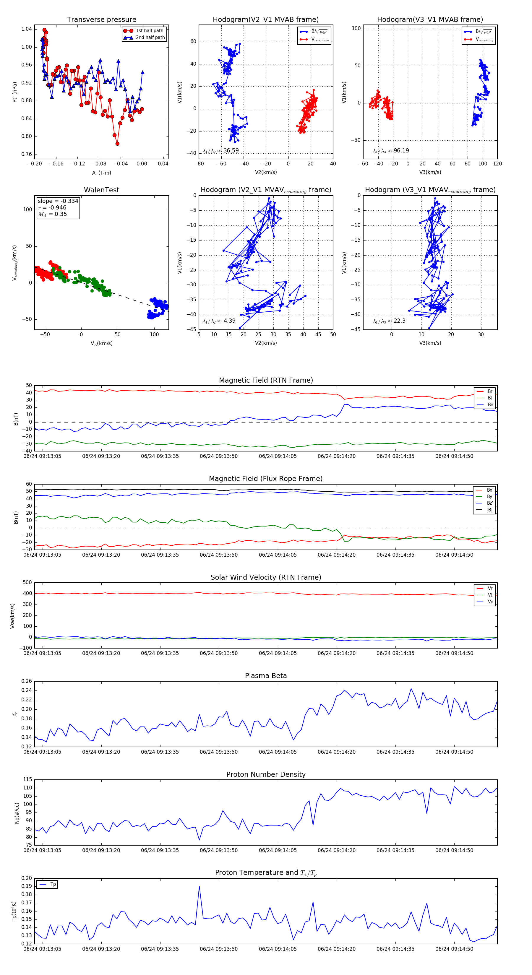
Flux Rope Event 2024-06-24 09:13:03 ~ 2024-06-24 09:15:01 (119 seconds)


plot