HOME   LIST
‹–   –›

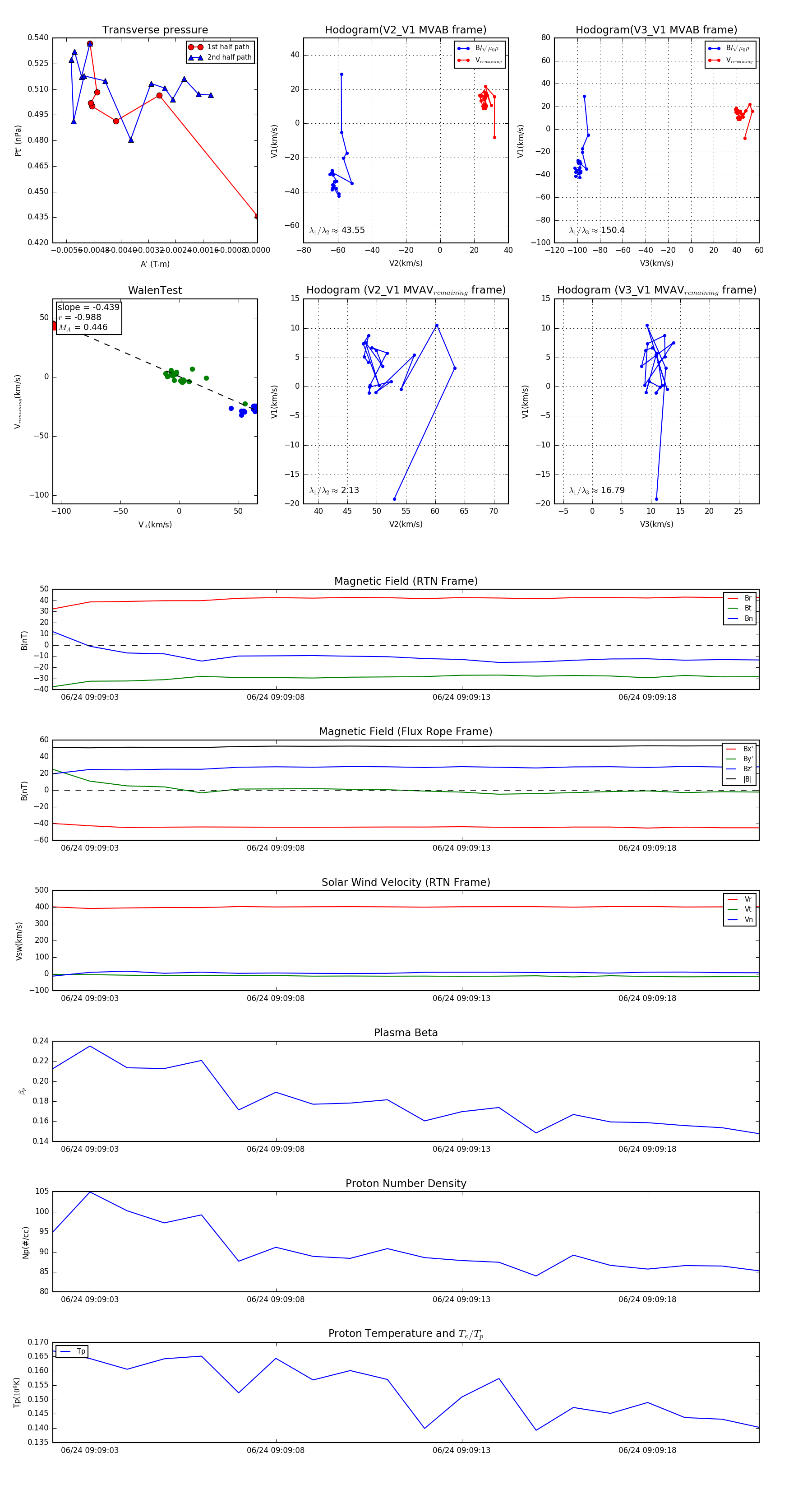
Flux Rope in 2024

Flux Rope Event 2024-06-24 09:09:02 ~ 2024-06-24 09:09:21 (20 seconds)


plot