HOME   LIST
‹–   –›

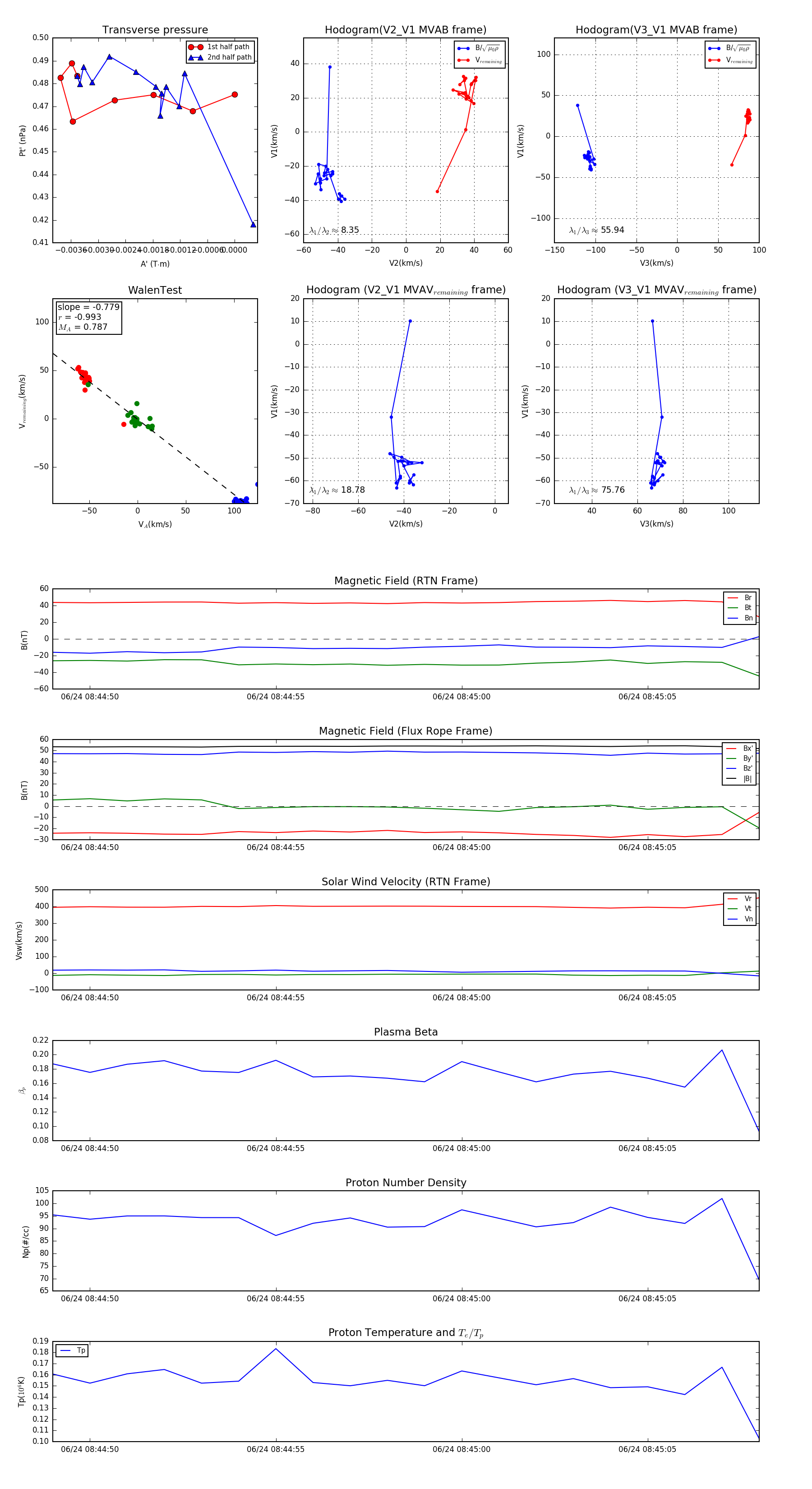
Flux Rope in 2024

Flux Rope Event 2024-06-24 08:44:49 ~ 2024-06-24 08:45:08 (20 seconds)


plot