HOME   LIST
‹–   –›

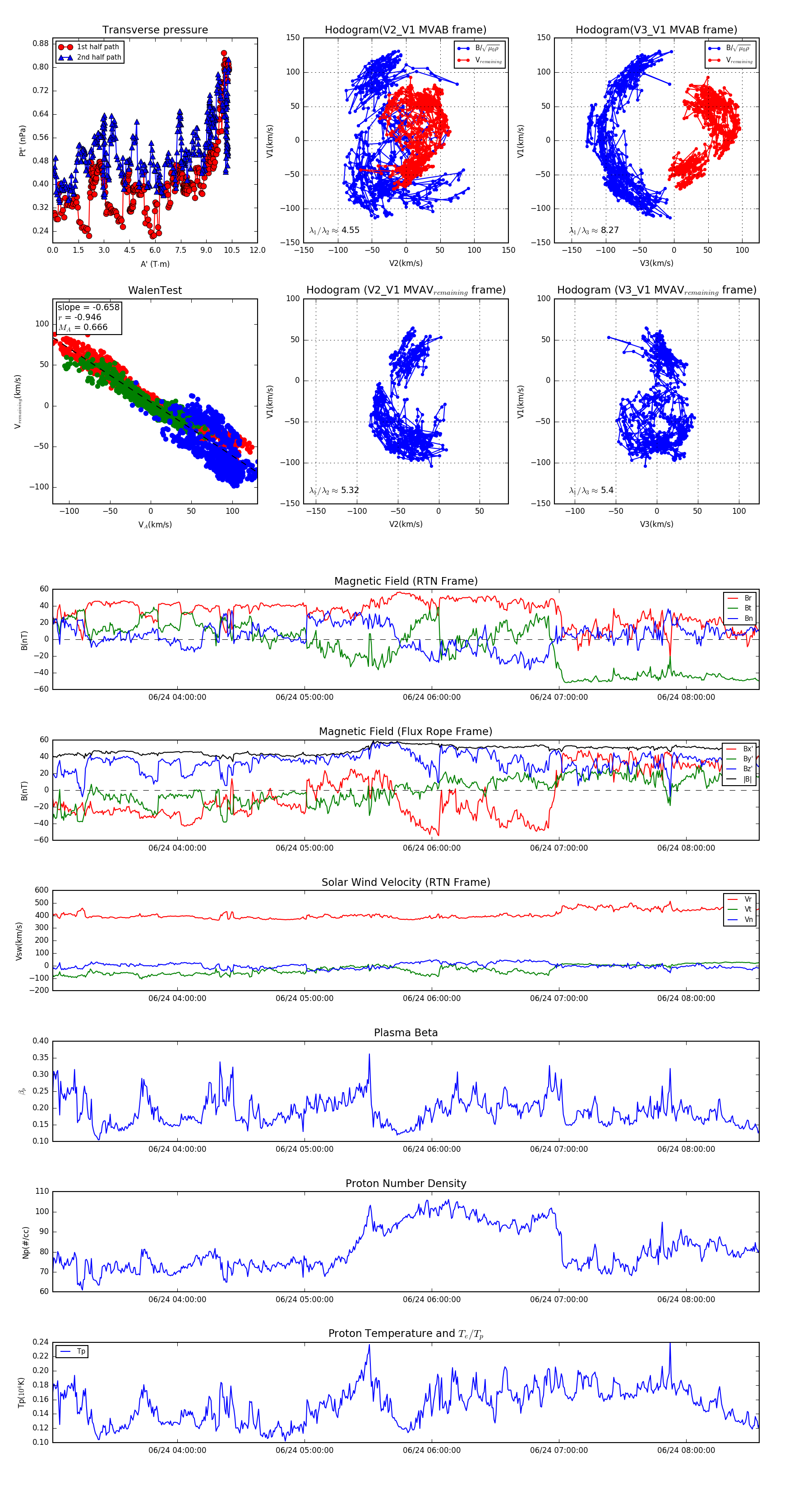
Flux Rope in 2024

Flux Rope Event 2024-06-24 03:01:12 ~ 2024-06-24 08:34:24 (19993 seconds)


plot