HOME   LIST
‹–   –›

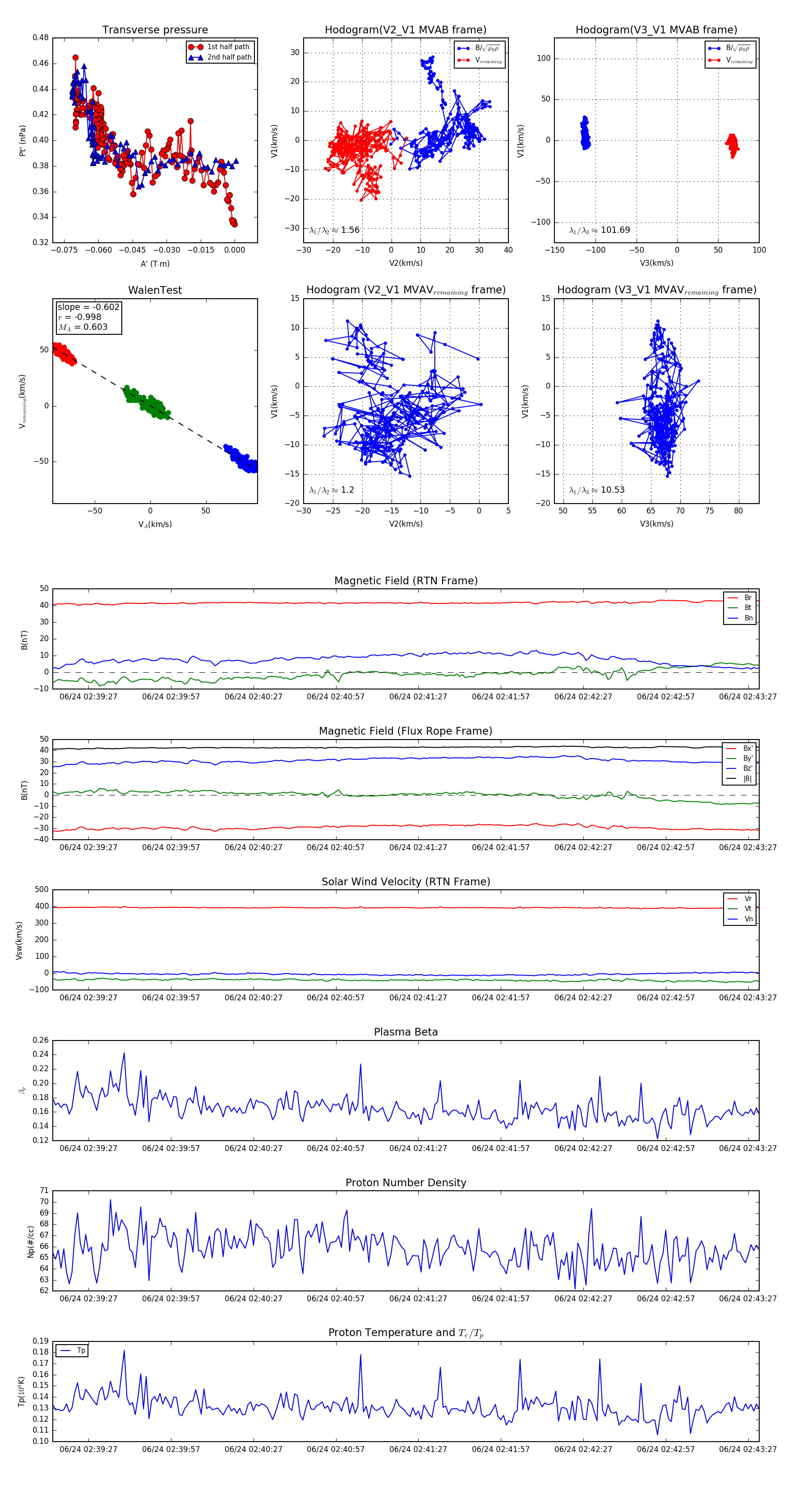
Flux Rope in 2024

Flux Rope Event 2024-06-24 02:39:14 ~ 2024-06-24 02:43:31 (258 seconds)


plot