HOME   LIST
‹–   –›

Flux Rope in 2024

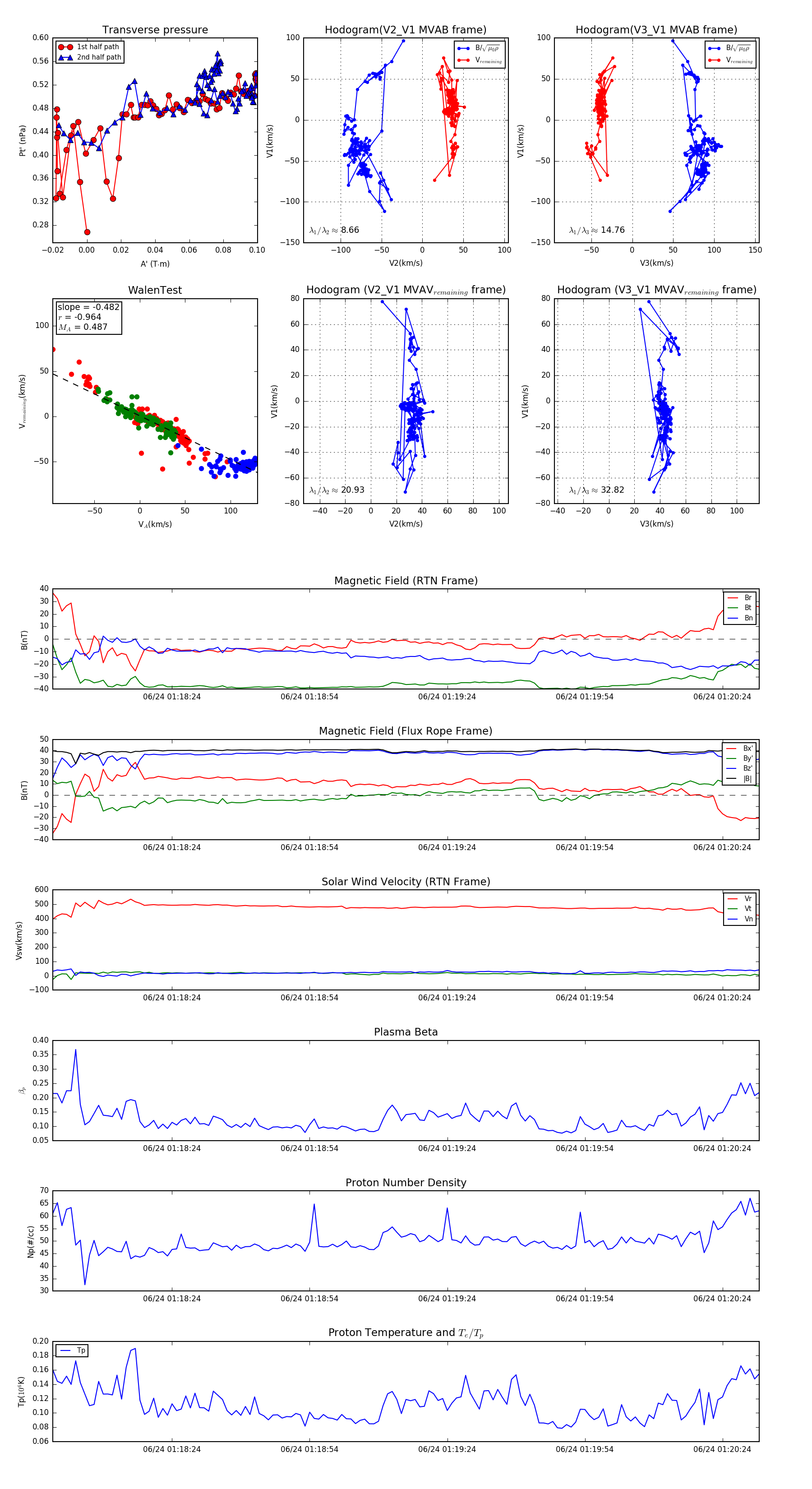
Flux Rope Event 2024-06-24 01:17:58 ~ 2024-06-24 01:20:32 (155 seconds)


plot