HOME   LIST
‹–   –›

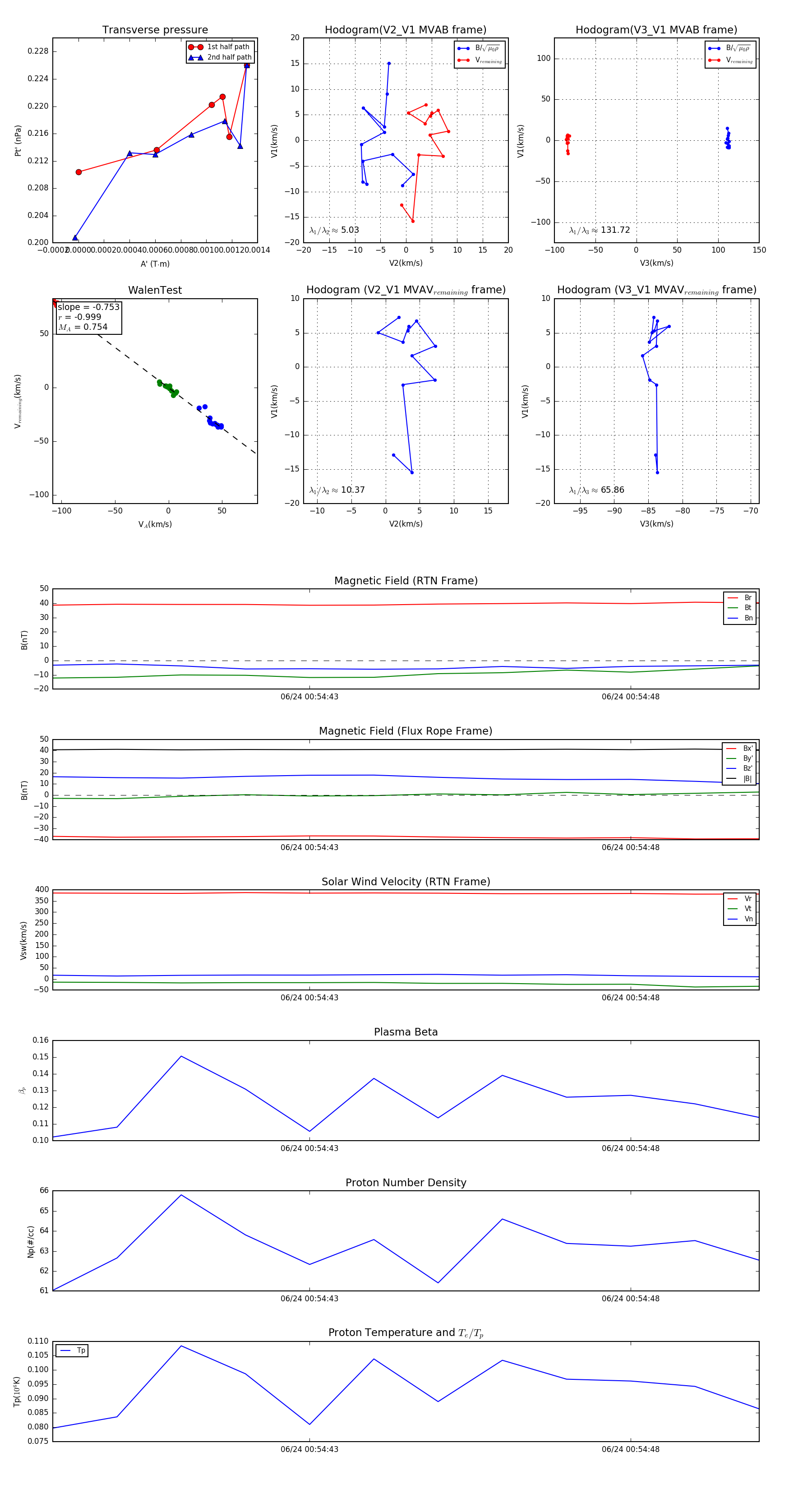
Flux Rope in 2024

Flux Rope Event 2024-06-24 00:54:39 ~ 2024-06-24 00:54:50 (12 seconds)


plot