HOME   LIST
‹–   –›

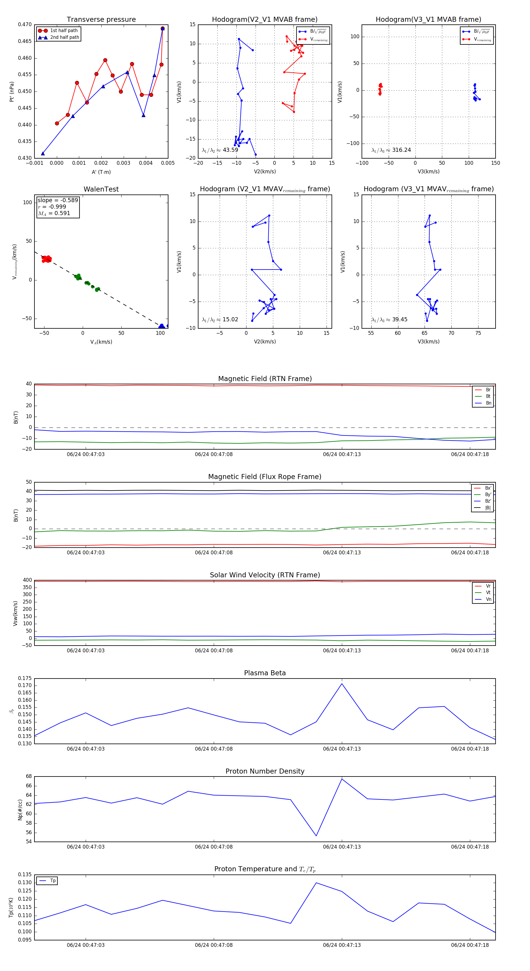
Flux Rope in 2024

Flux Rope Event 2024-06-24 00:47:01 ~ 2024-06-24 00:47:19 (19 seconds)


plot