HOME   LIST
‹–   –›

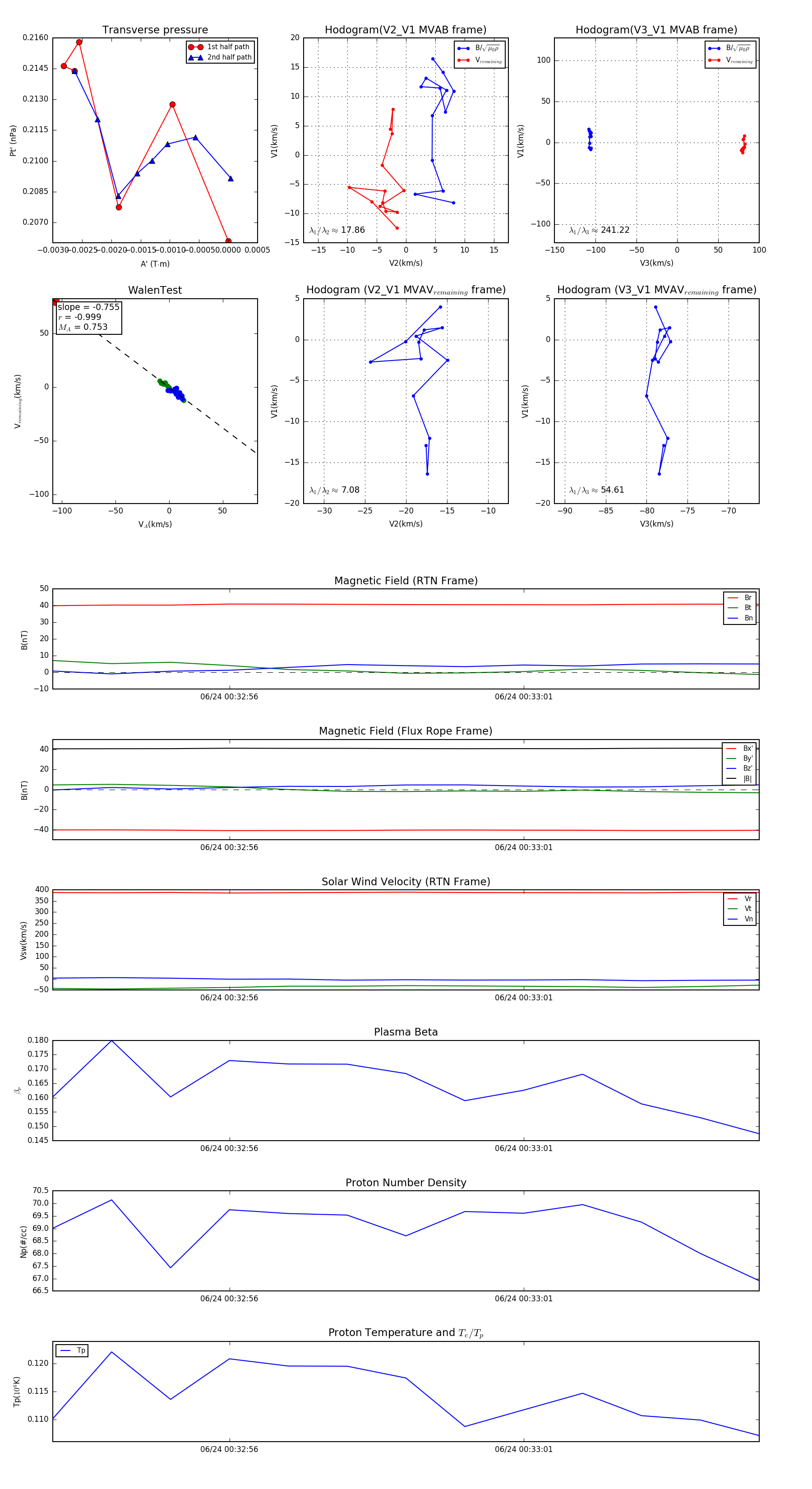
Flux Rope in 2024

Flux Rope Event 2024-06-24 00:32:53 ~ 2024-06-24 00:33:05 (13 seconds)


plot