HOME   LIST
‹–   –›

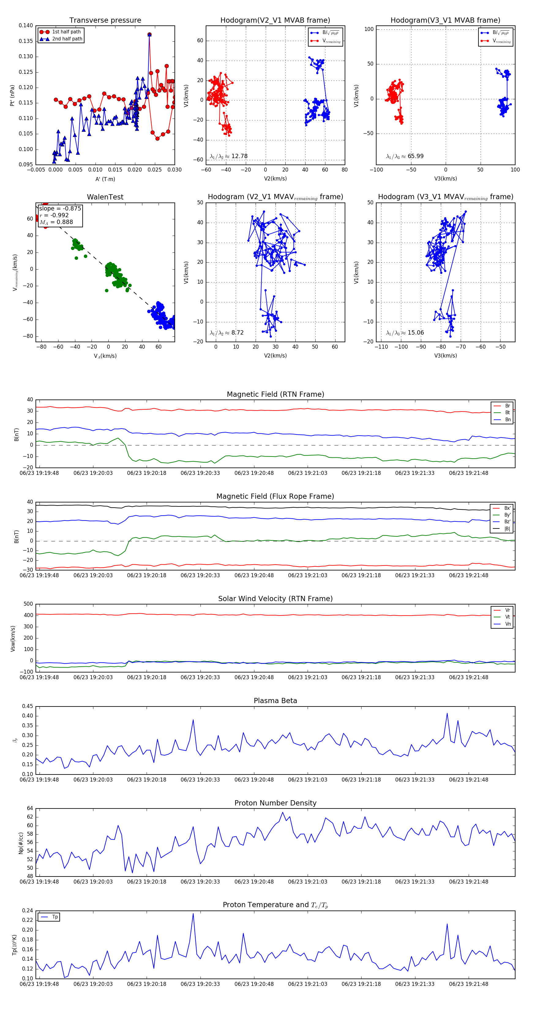
Flux Rope in 2024

Flux Rope Event 2024-06-23 19:19:47 ~ 2024-06-23 19:22:01 (135 seconds)


plot