HOME   LIST
‹–   –›

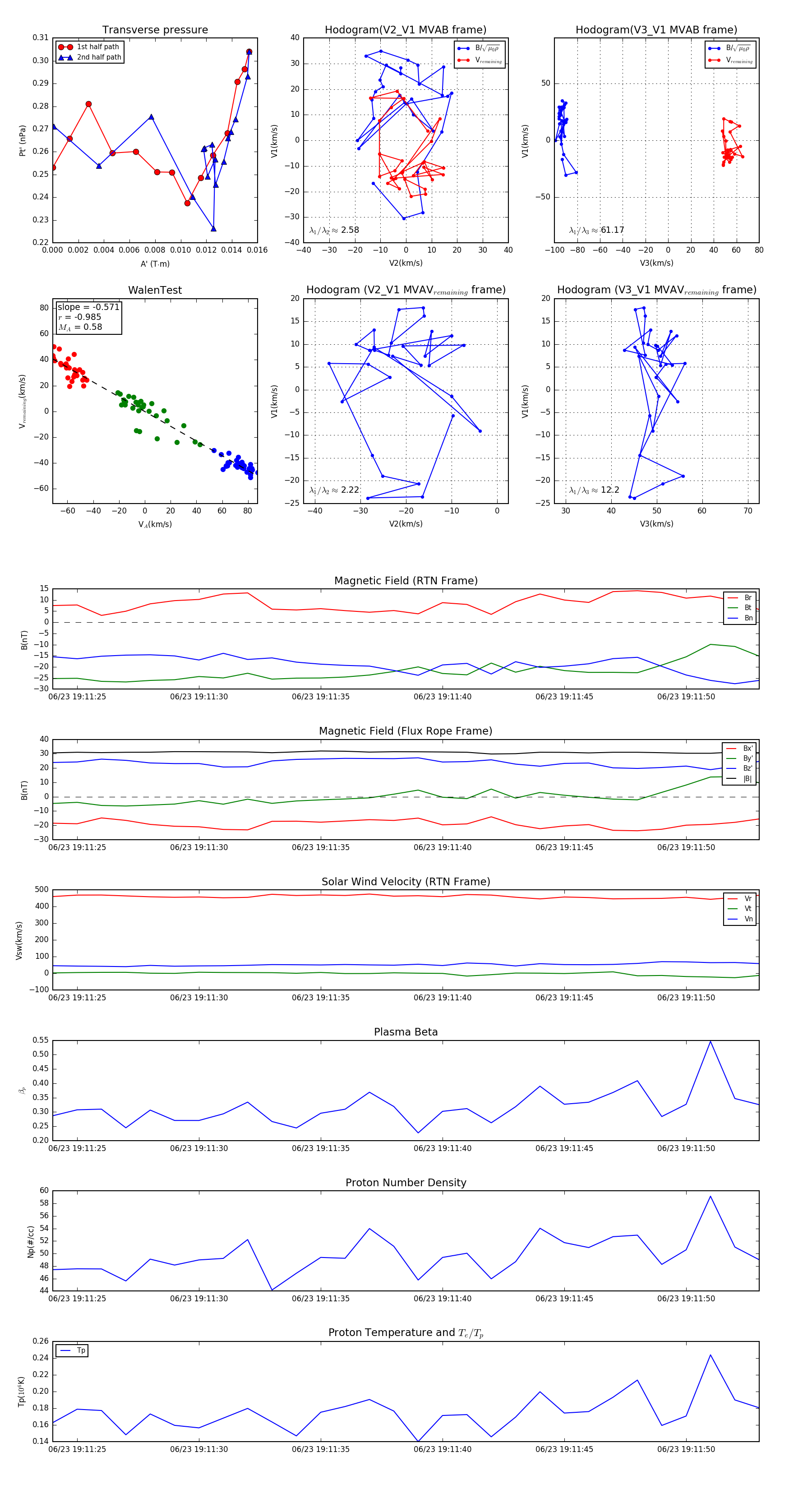
Flux Rope in 2024

Flux Rope Event 2024-06-23 19:11:24 ~ 2024-06-23 19:11:53 (30 seconds)


plot