HOME   LIST
‹–   –›

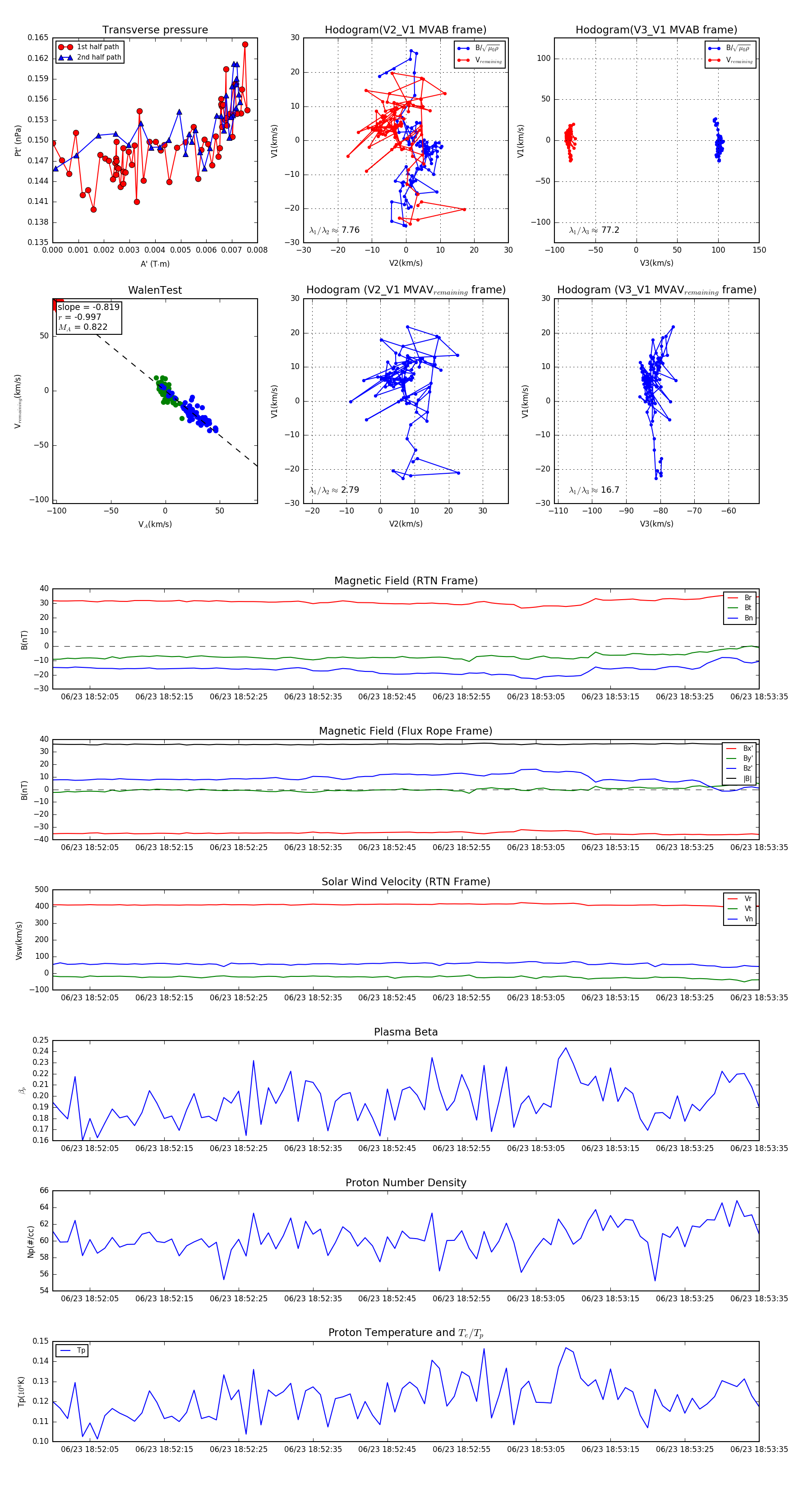
Flux Rope in 2024

Flux Rope Event 2024-06-23 18:52:00 ~ 2024-06-23 18:53:35 (96 seconds)


plot