HOME   LIST
‹–   –›

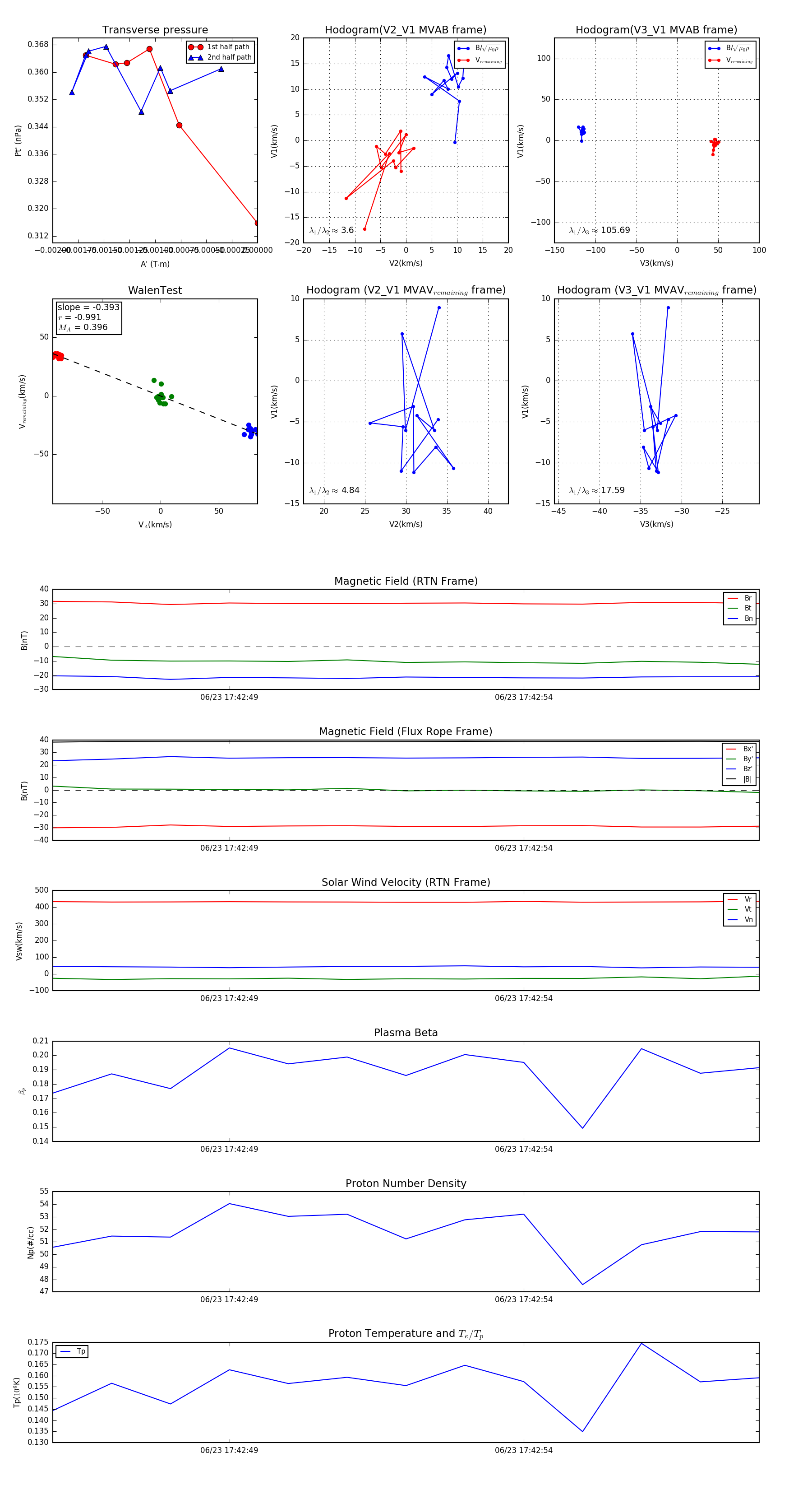
Flux Rope in 2024

Flux Rope Event 2024-06-23 17:42:46 ~ 2024-06-23 17:42:58 (13 seconds)


plot