HOME   LIST
‹–   –›

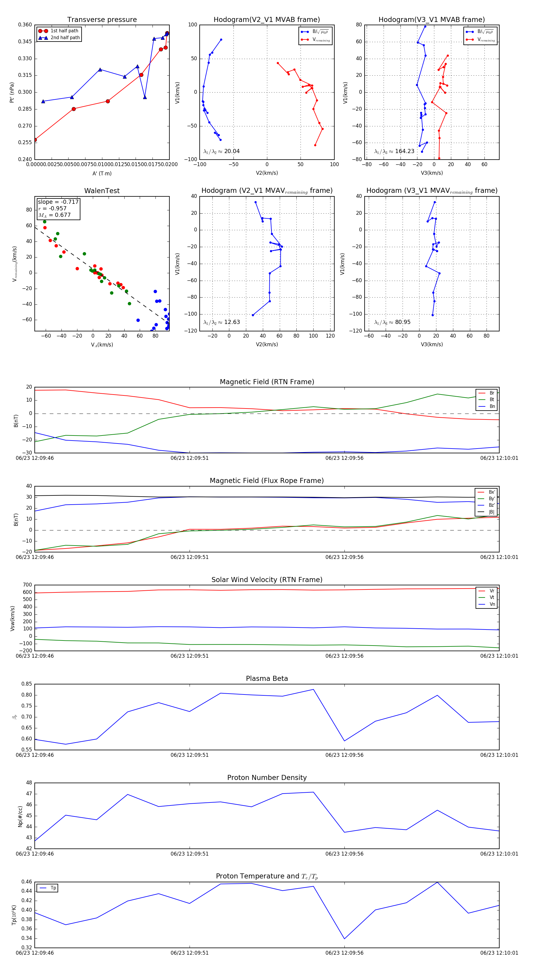
Flux Rope in 2024

Flux Rope Event 2024-06-23 12:09:46 ~ 2024-06-23 12:10:01 (16 seconds)


plot