HOME   LIST
‹–   –›

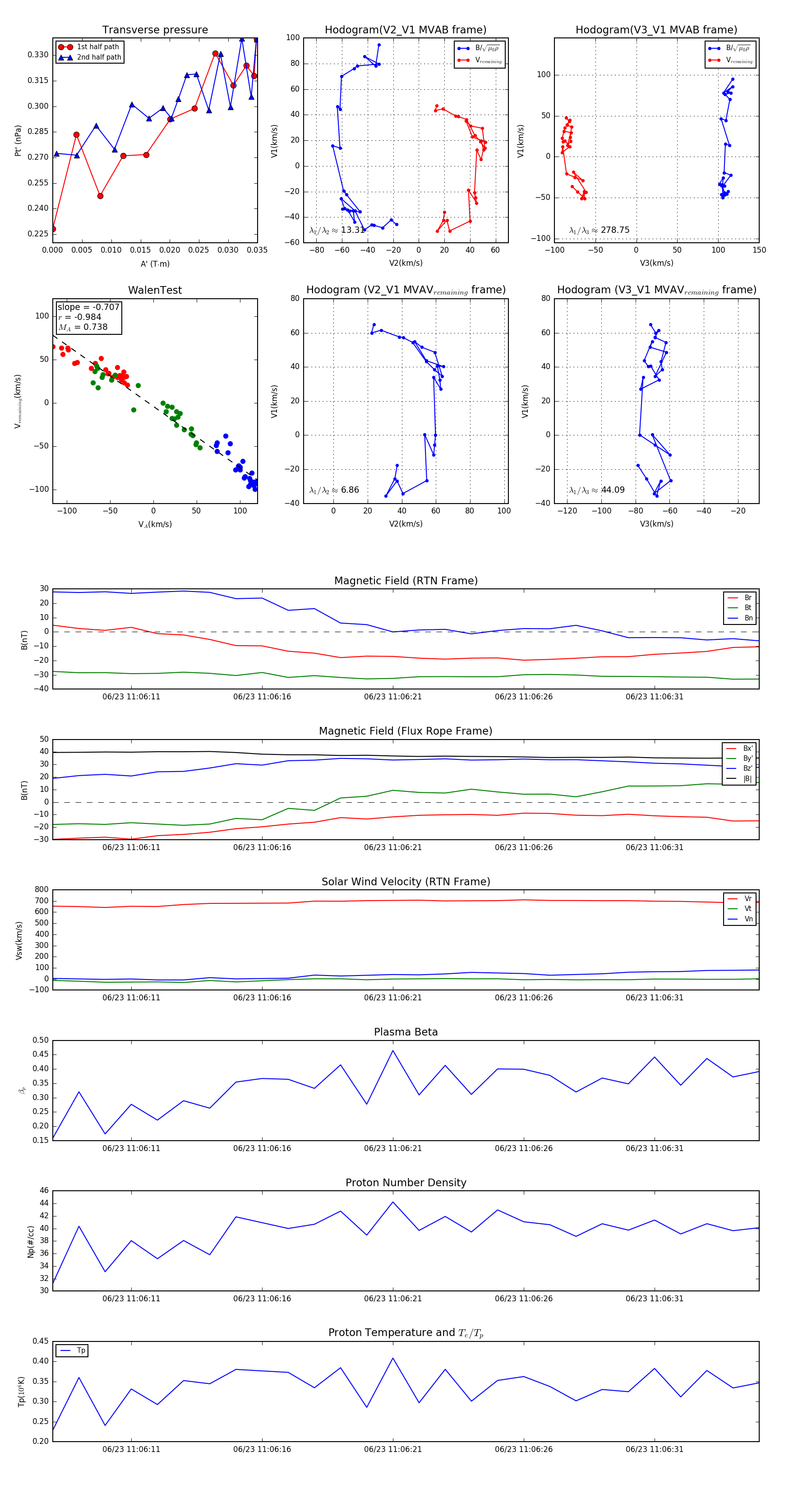
Flux Rope in 2024

Flux Rope Event 2024-06-23 11:06:08 ~ 2024-06-23 11:06:35 (28 seconds)


plot