HOME   LIST
‹–   –›

Flux Rope in 2024

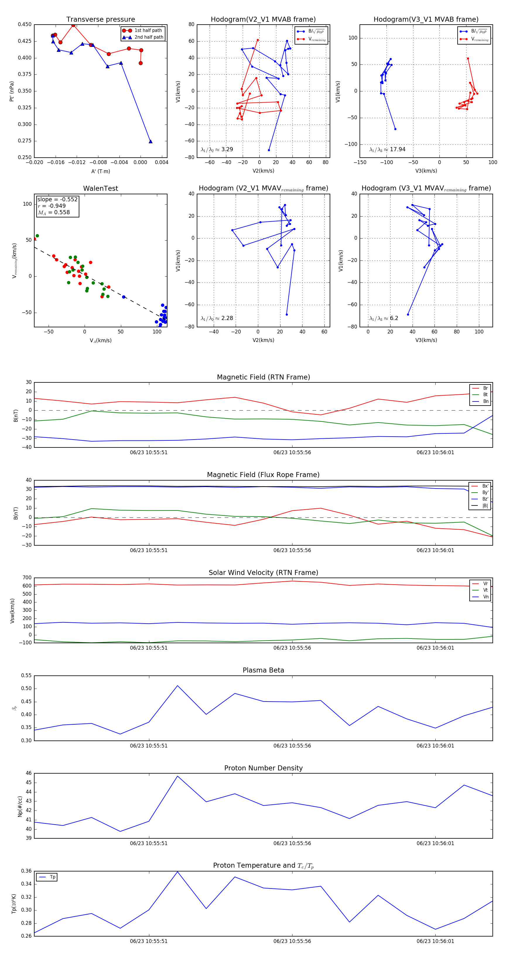
Flux Rope Event 2024-06-23 10:55:47 ~ 2024-06-23 10:56:03 (17 seconds)


plot