HOME   LIST
‹–   –›

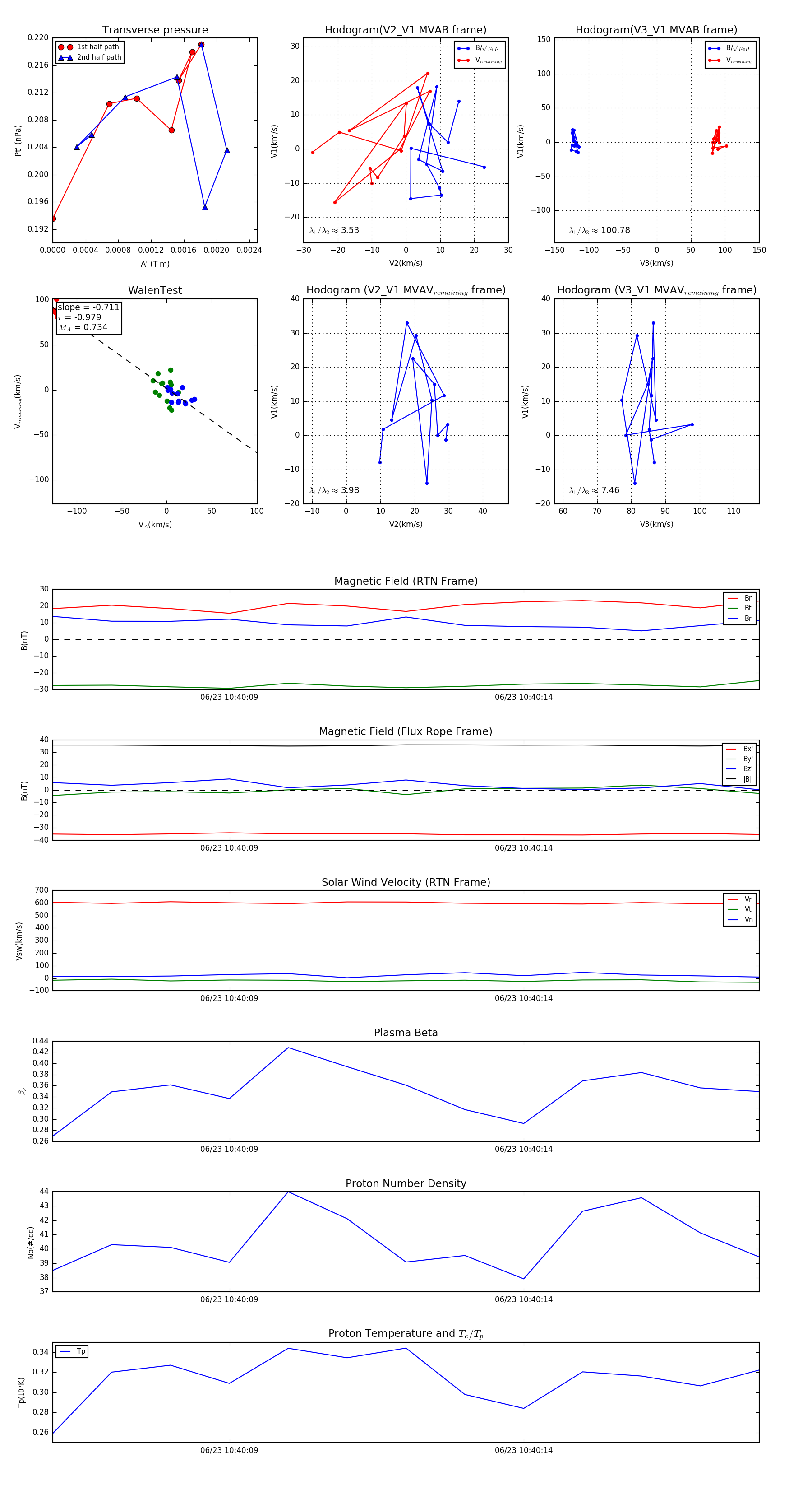
Flux Rope in 2024

Flux Rope Event 2024-06-23 10:40:06 ~ 2024-06-23 10:40:18 (13 seconds)


plot