HOME   LIST
‹–   –›

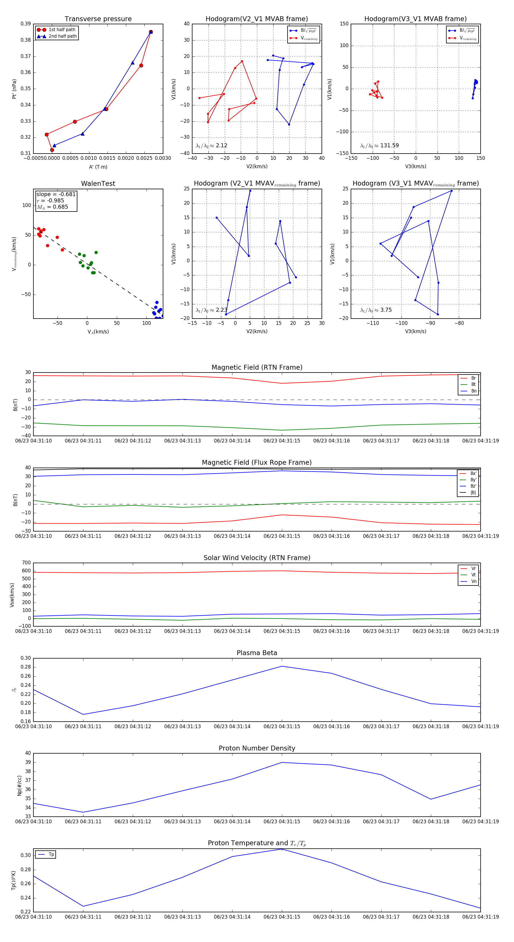
Flux Rope in 2024

Flux Rope Event 2024-06-23 04:31:10 ~ 2024-06-23 04:31:19 (10 seconds)


plot