HOME   LIST
‹–   –›

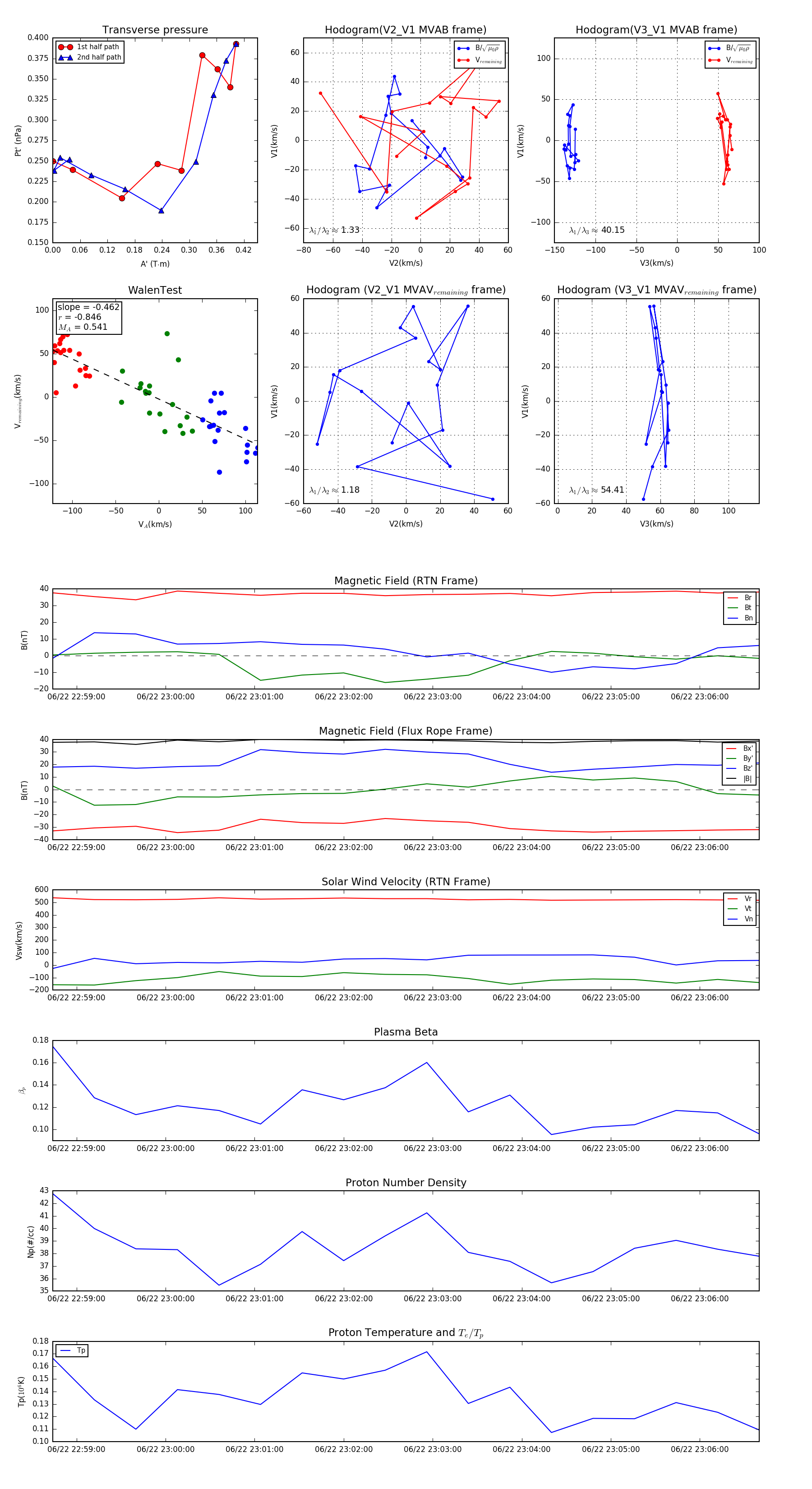
Flux Rope in 2024

Flux Rope Event 2024-06-22 22:58:44 ~ 2024-06-22 23:06:40 (477 seconds)


plot