HOME   LIST
‹–   –›

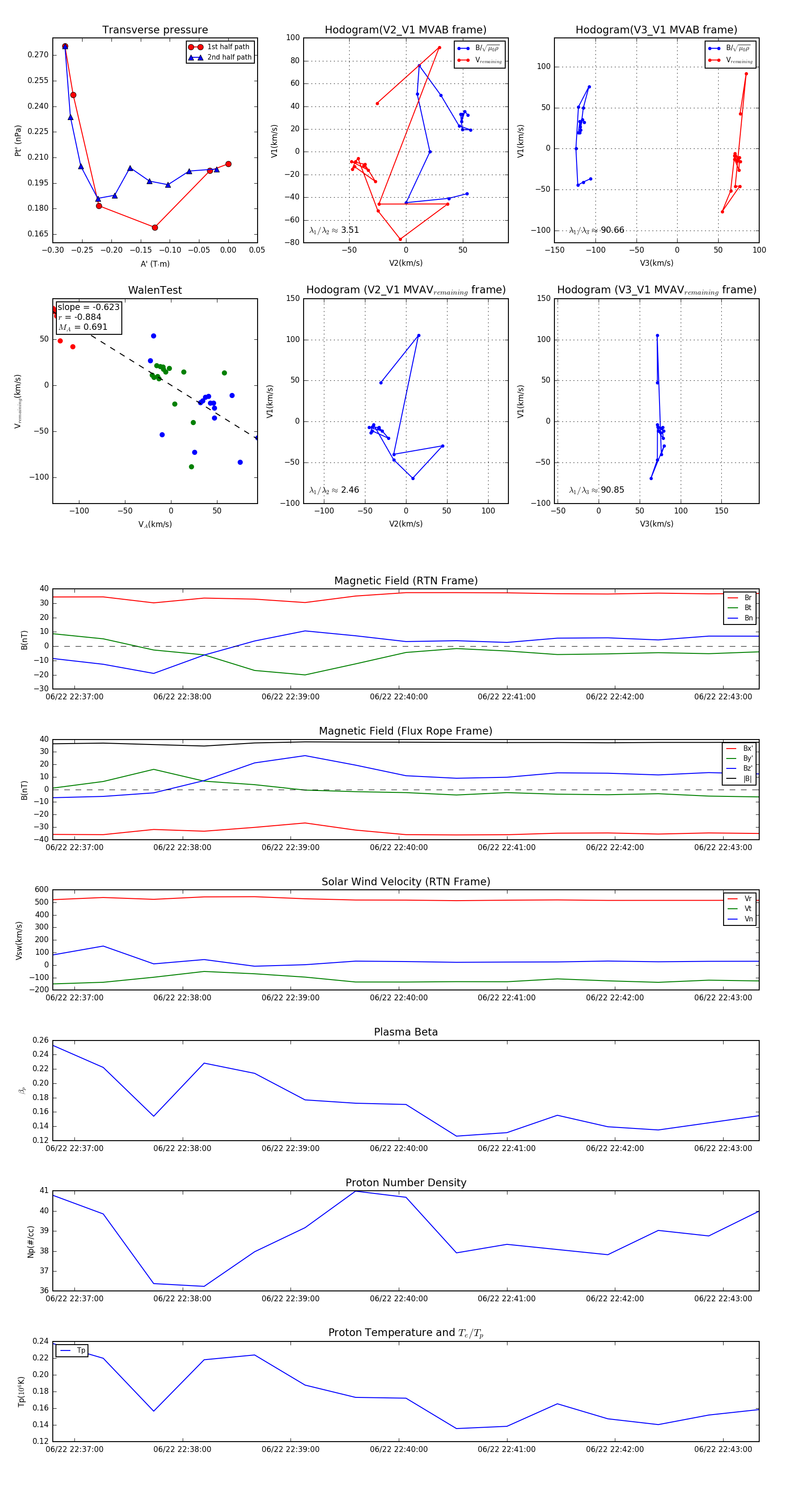
Flux Rope in 2024

Flux Rope Event 2024-06-22 22:36:48 ~ 2024-06-22 22:43:20 (393 seconds)


plot