HOME   LIST
‹–   –›

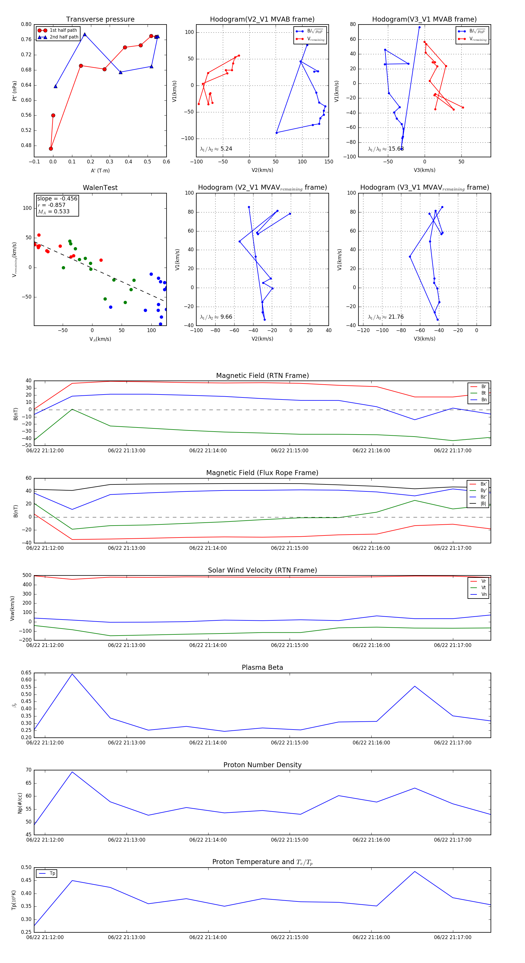
Flux Rope in 2024

Flux Rope Event 2024-06-22 21:11:52 ~ 2024-06-22 21:17:28 (337 seconds)


plot