HOME   LIST
‹–   –›

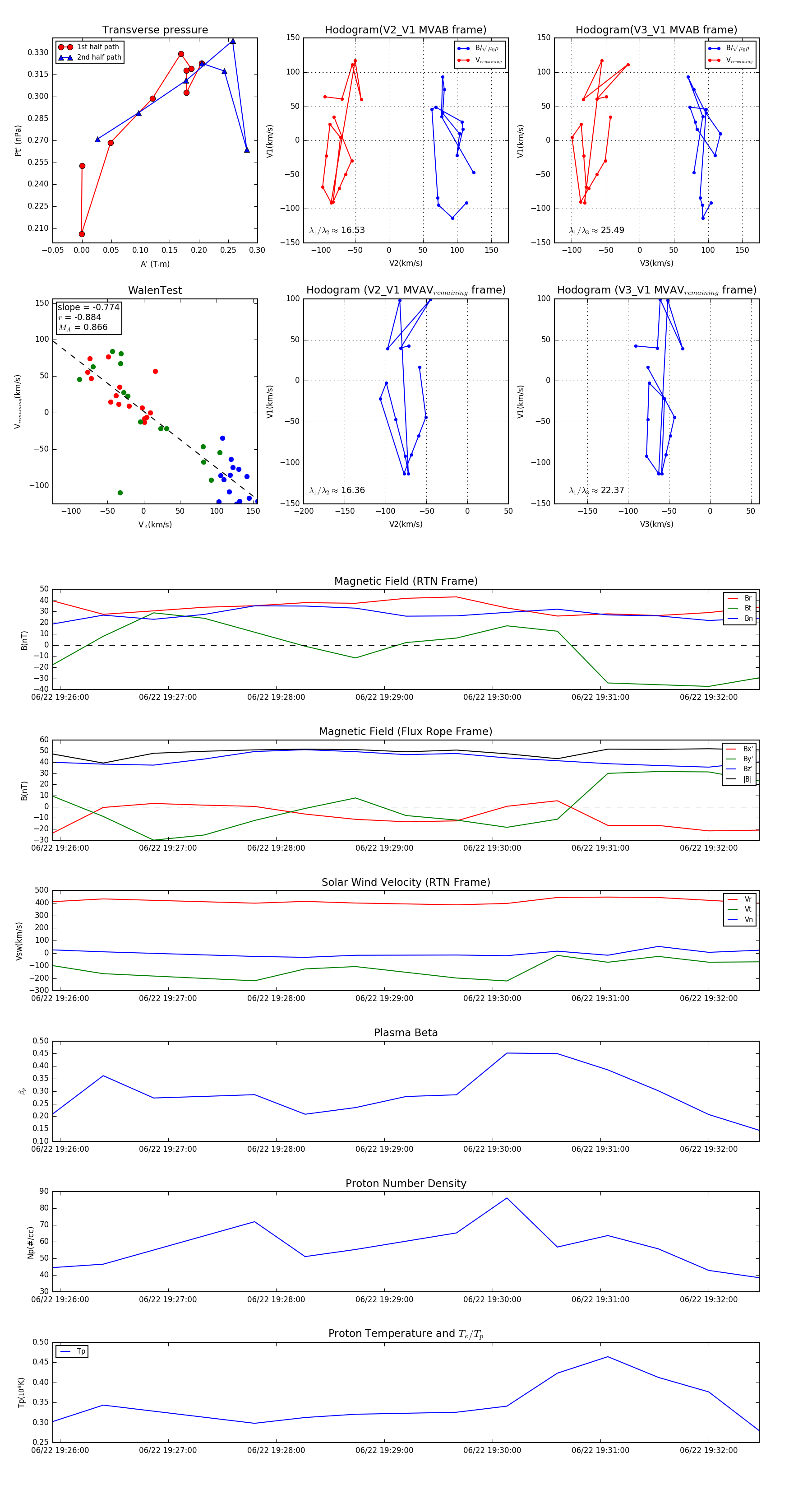
Flux Rope in 2024

Flux Rope Event 2024-06-22 19:25:56 ~ 2024-06-22 19:32:28 (393 seconds)


plot