HOME   LIST
‹–   –›

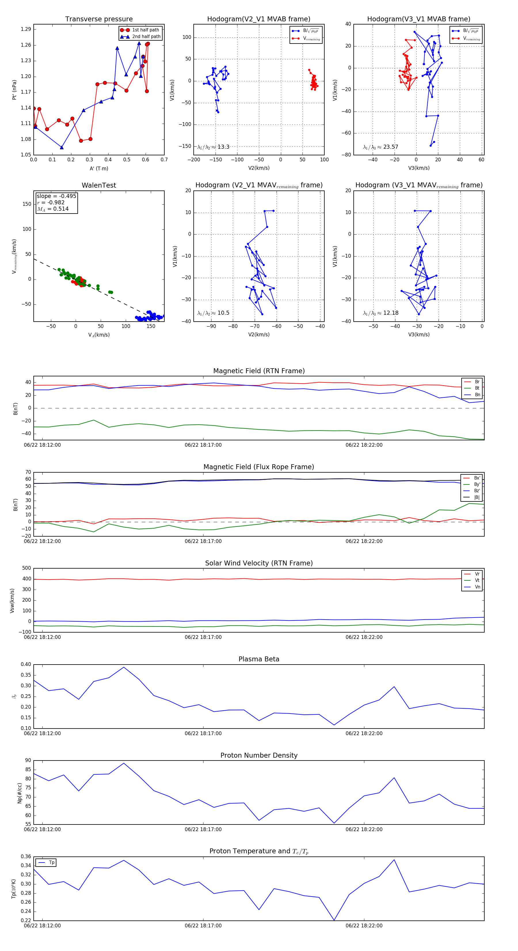
Flux Rope in 2024

Flux Rope Event 2024-06-22 18:11:44 ~ 2024-06-22 18:25:44 (841 seconds)


plot