HOME   LIST
‹–   –›

Flux Rope in 2024

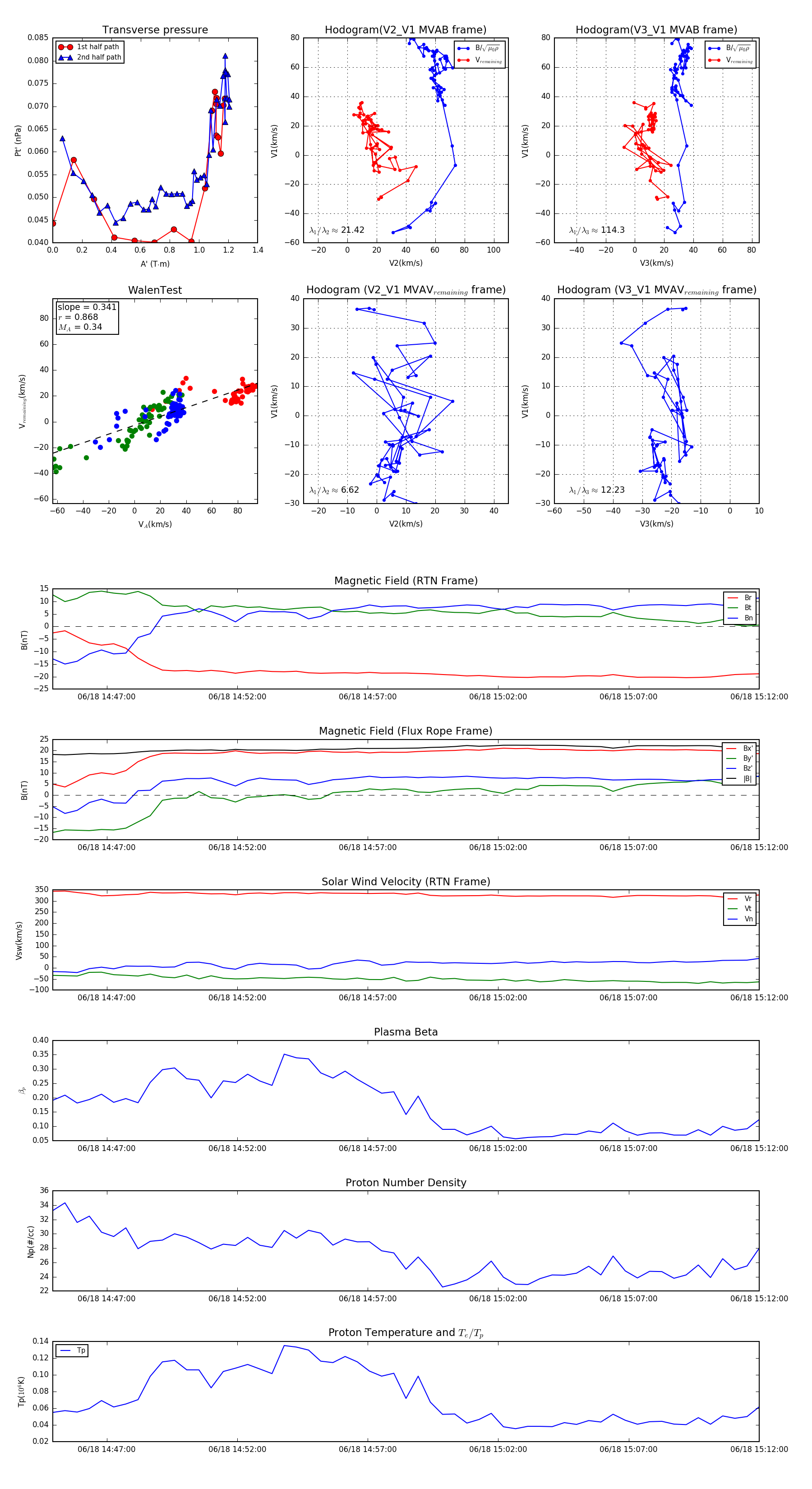
Flux Rope Event 2024-06-18 14:44:56 ~ 2024-06-18 15:12:00 (1625 seconds)


plot