HOME   LIST
‹–   –›

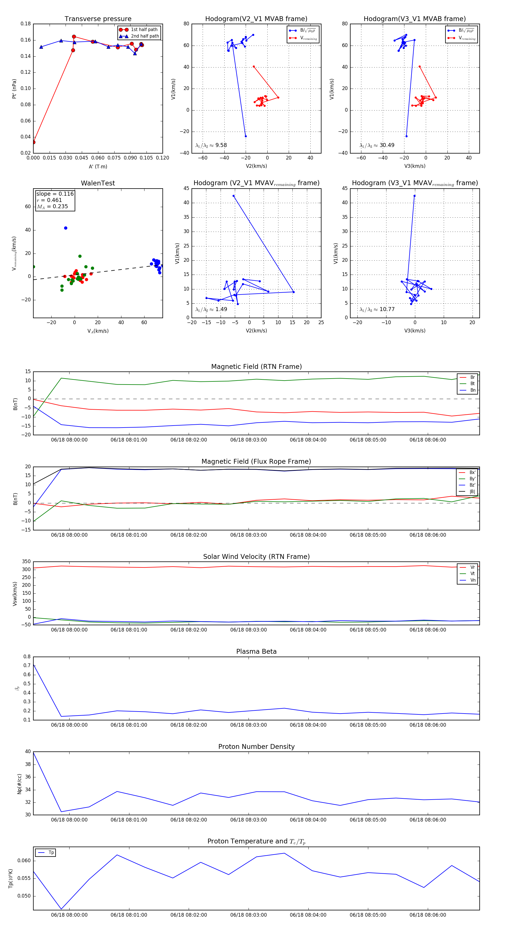
Flux Rope in 2024

Flux Rope Event 2024-06-18 07:59:24 ~ 2024-06-18 08:06:52 (449 seconds)


plot