HOME   LIST
‹–   –›

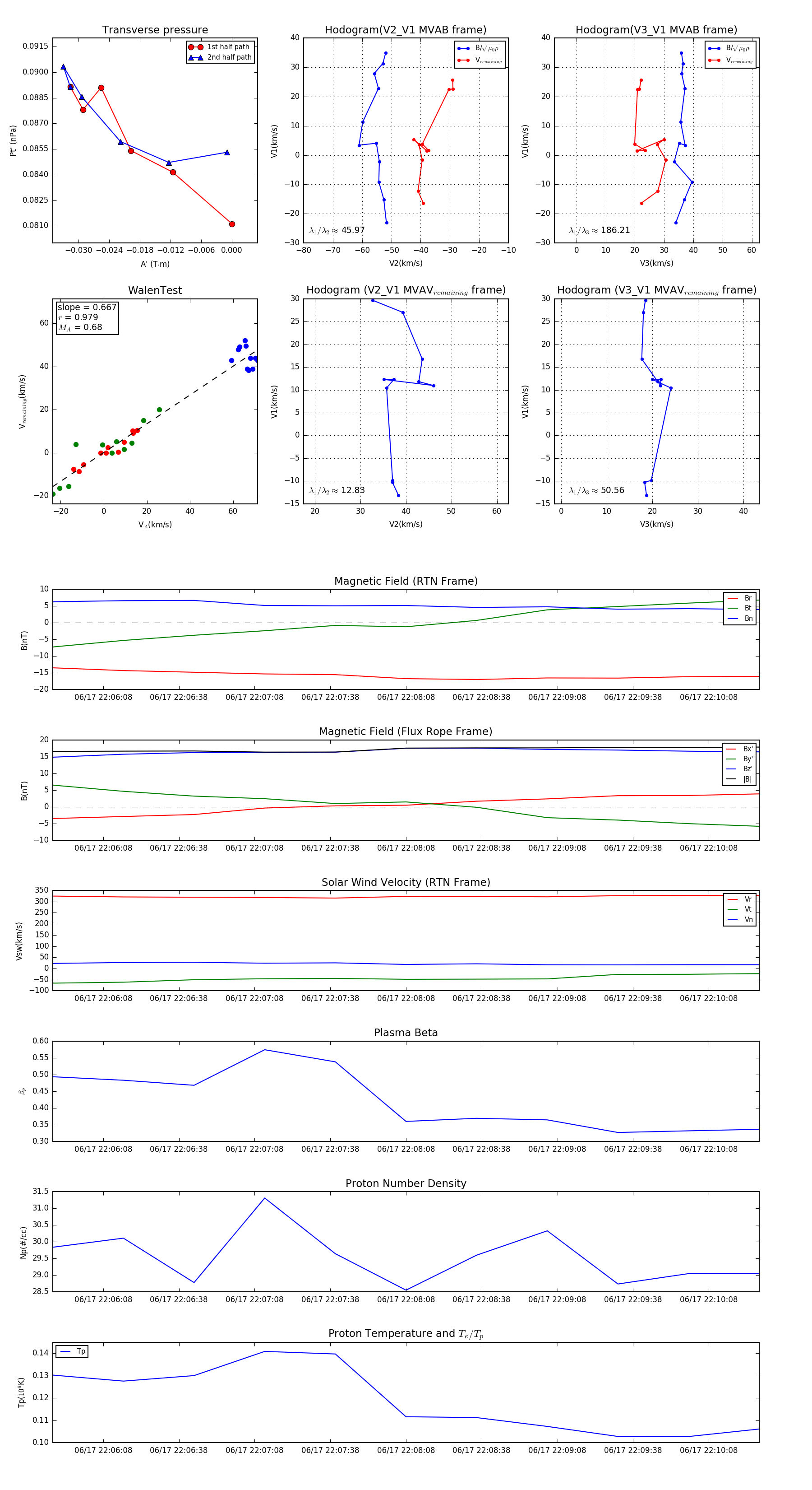
Flux Rope in 2024

Flux Rope Event 2024-06-17 22:05:48 ~ 2024-06-17 22:10:28 (281 seconds)


plot