HOME   LIST
‹–   –›

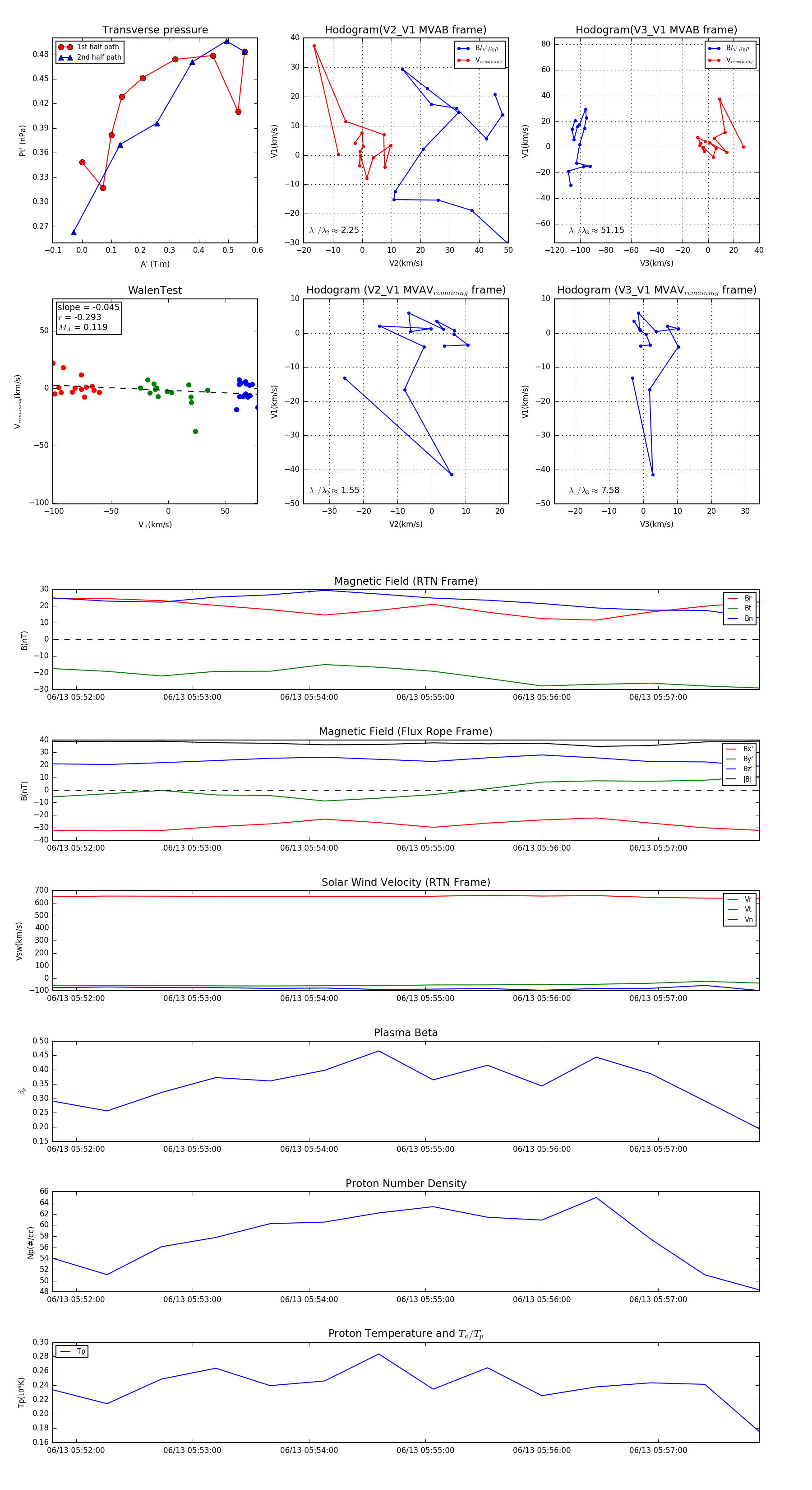
Flux Rope in 2024

Flux Rope Event 2024-06-13 05:51:48 ~ 2024-06-13 05:57:52 (365 seconds)


plot