HOME   LIST
‹–   –›

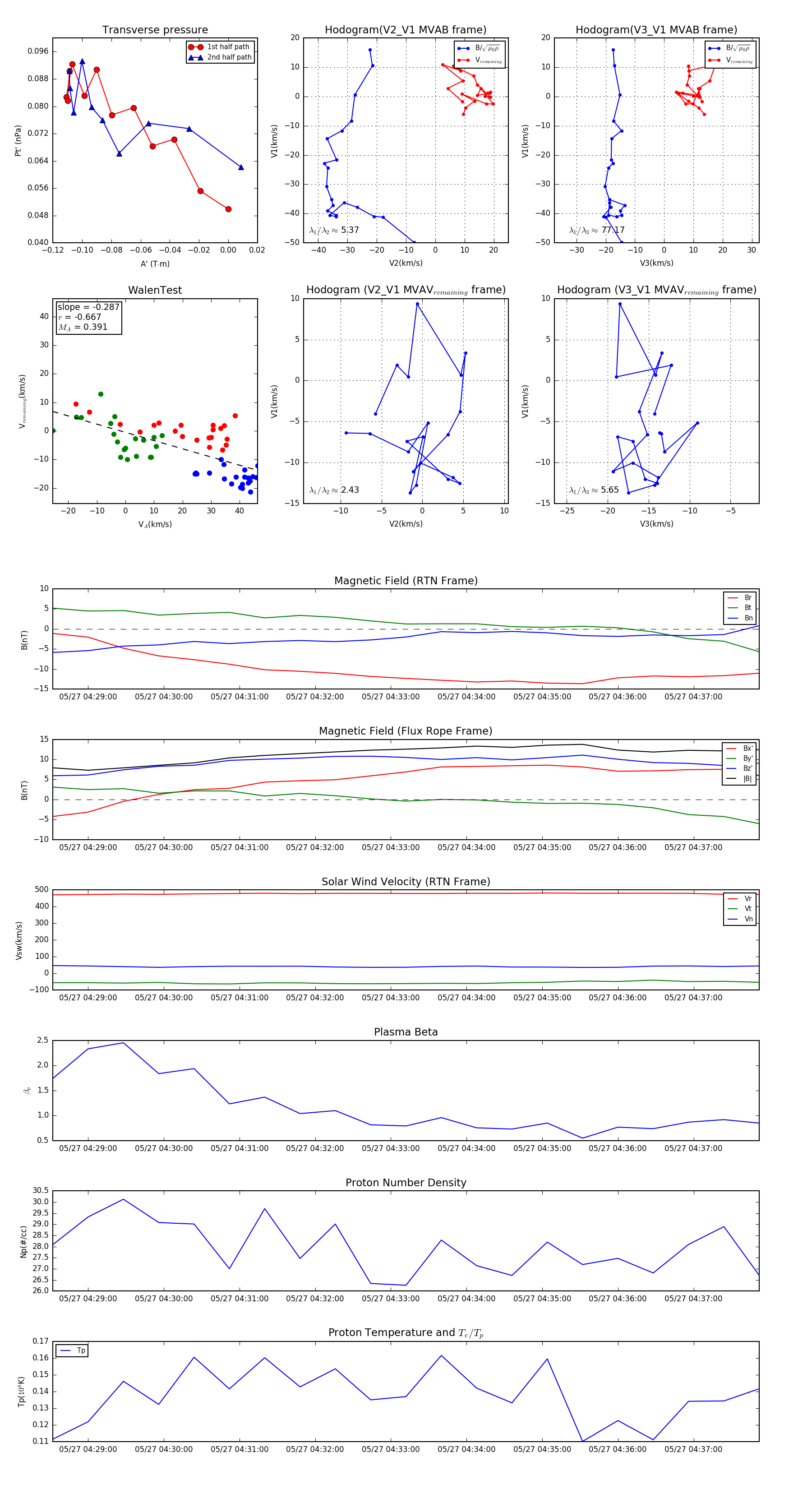
Flux Rope in 2024

Flux Rope Event 2024-05-27 04:28:32 ~ 2024-05-27 04:37:52 (561 seconds)


plot