HOME   LIST
‹–   –›

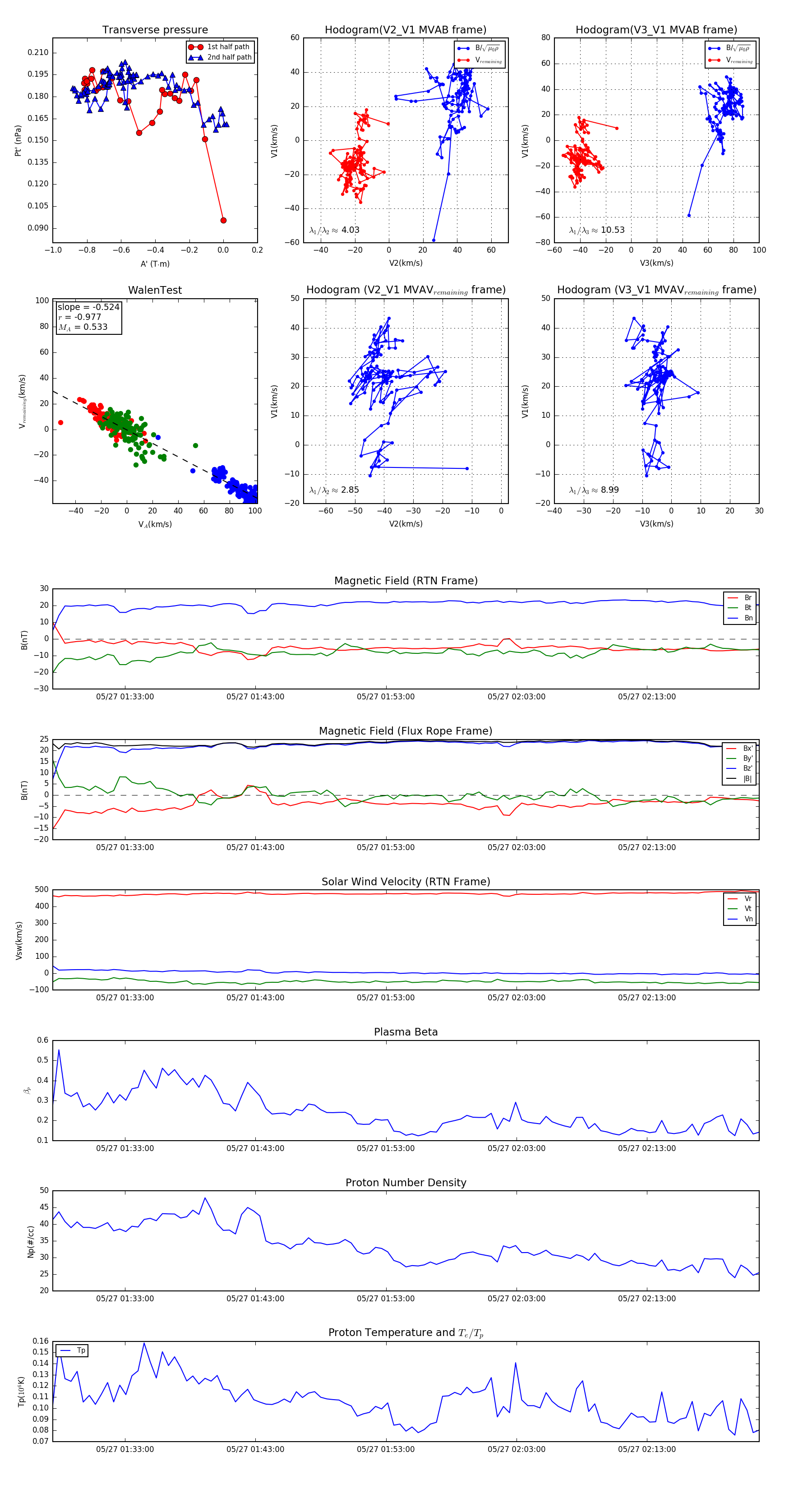
Flux Rope in 2024

Flux Rope Event 2024-05-27 01:27:28 ~ 2024-05-27 02:21:36 (3249 seconds)


plot