HOME   LIST
‹–   –›

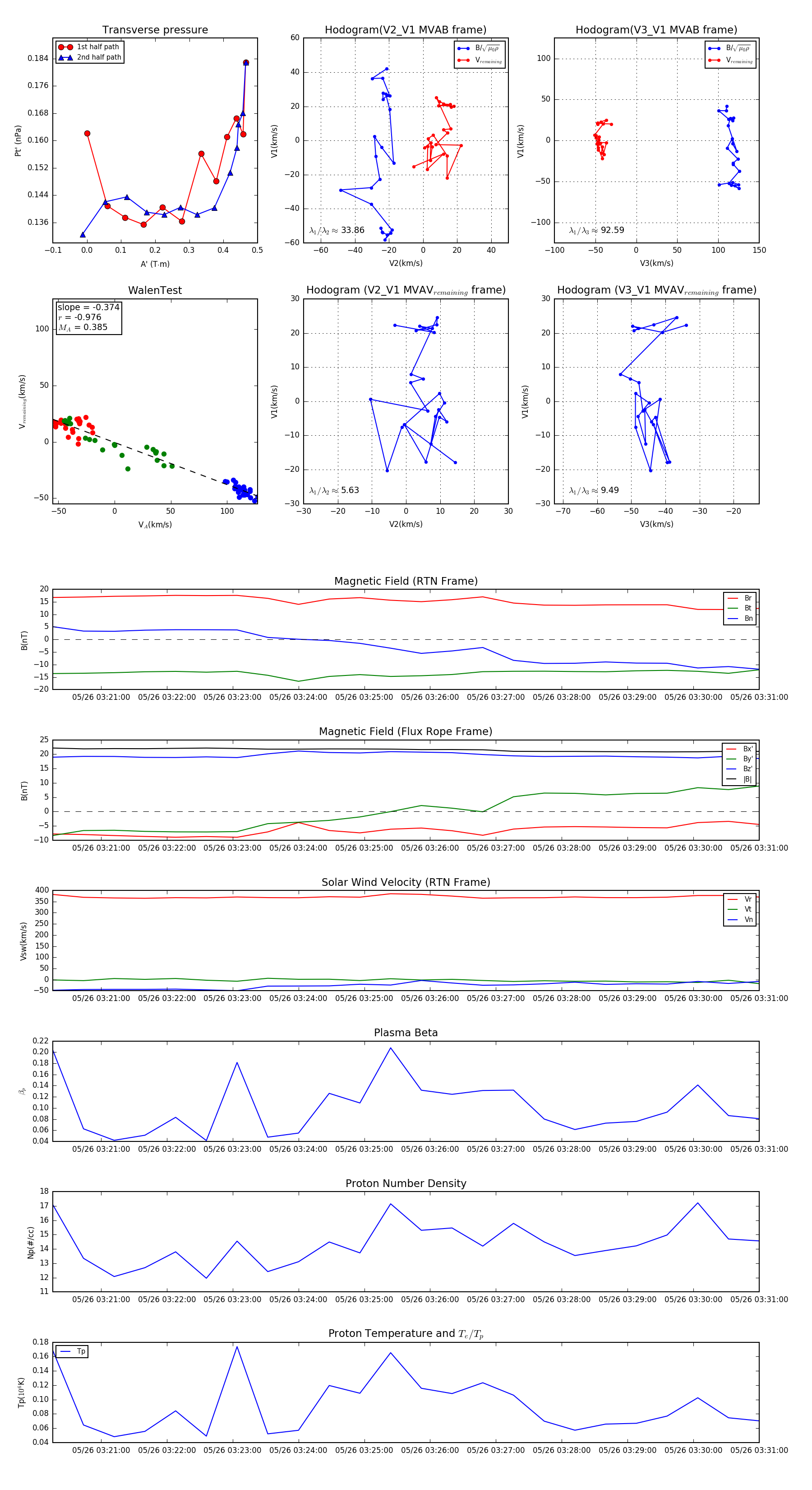
Flux Rope in 2024

Flux Rope Event 2024-05-26 03:20:16 ~ 2024-05-26 03:31:00 (645 seconds)


plot