HOME   LIST
‹–   –›

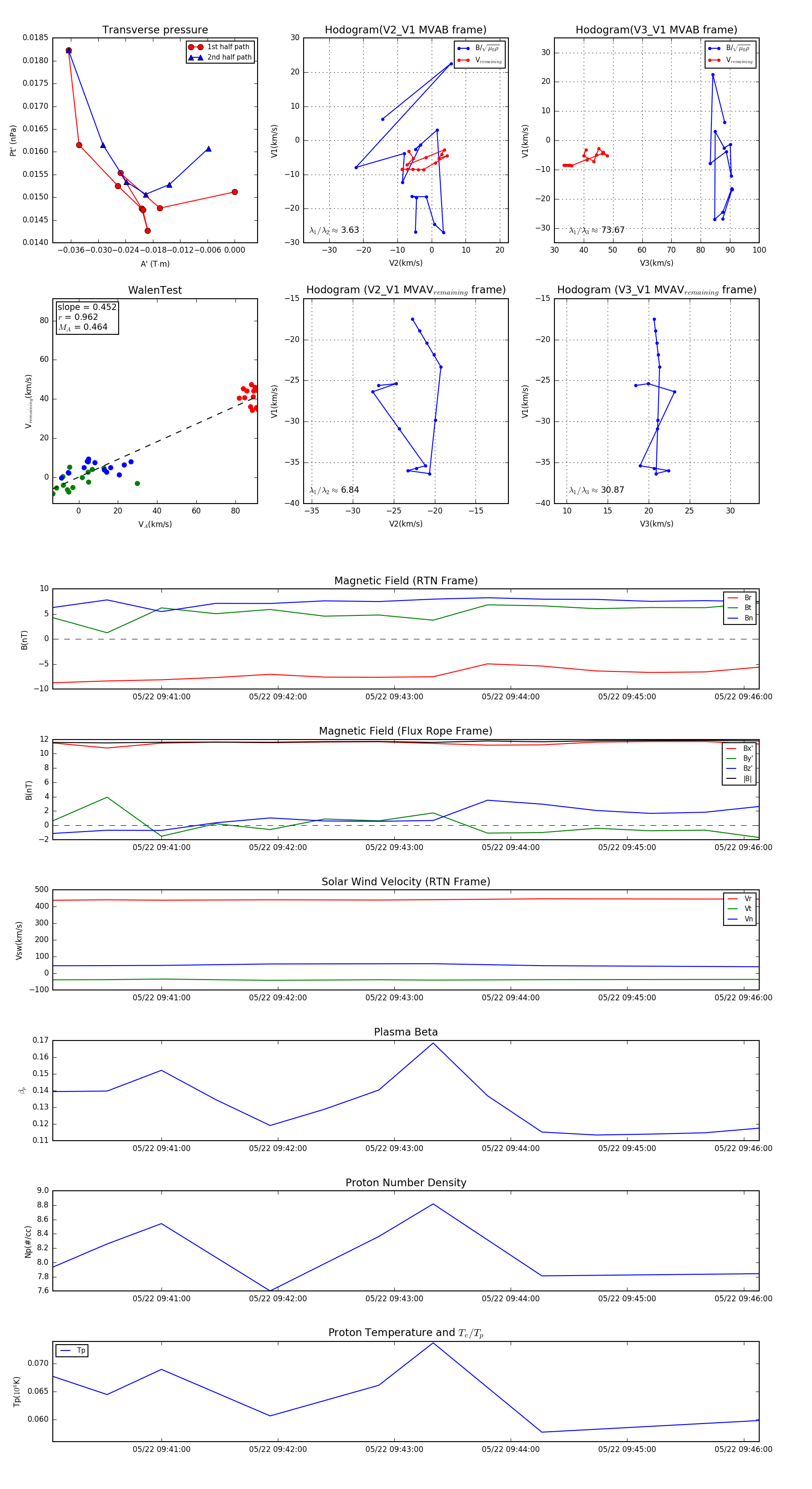
Flux Rope in 2024

Flux Rope Event 2024-05-22 09:40:04 ~ 2024-05-22 09:46:08 (365 seconds)


plot