HOME   LIST
‹–   –›

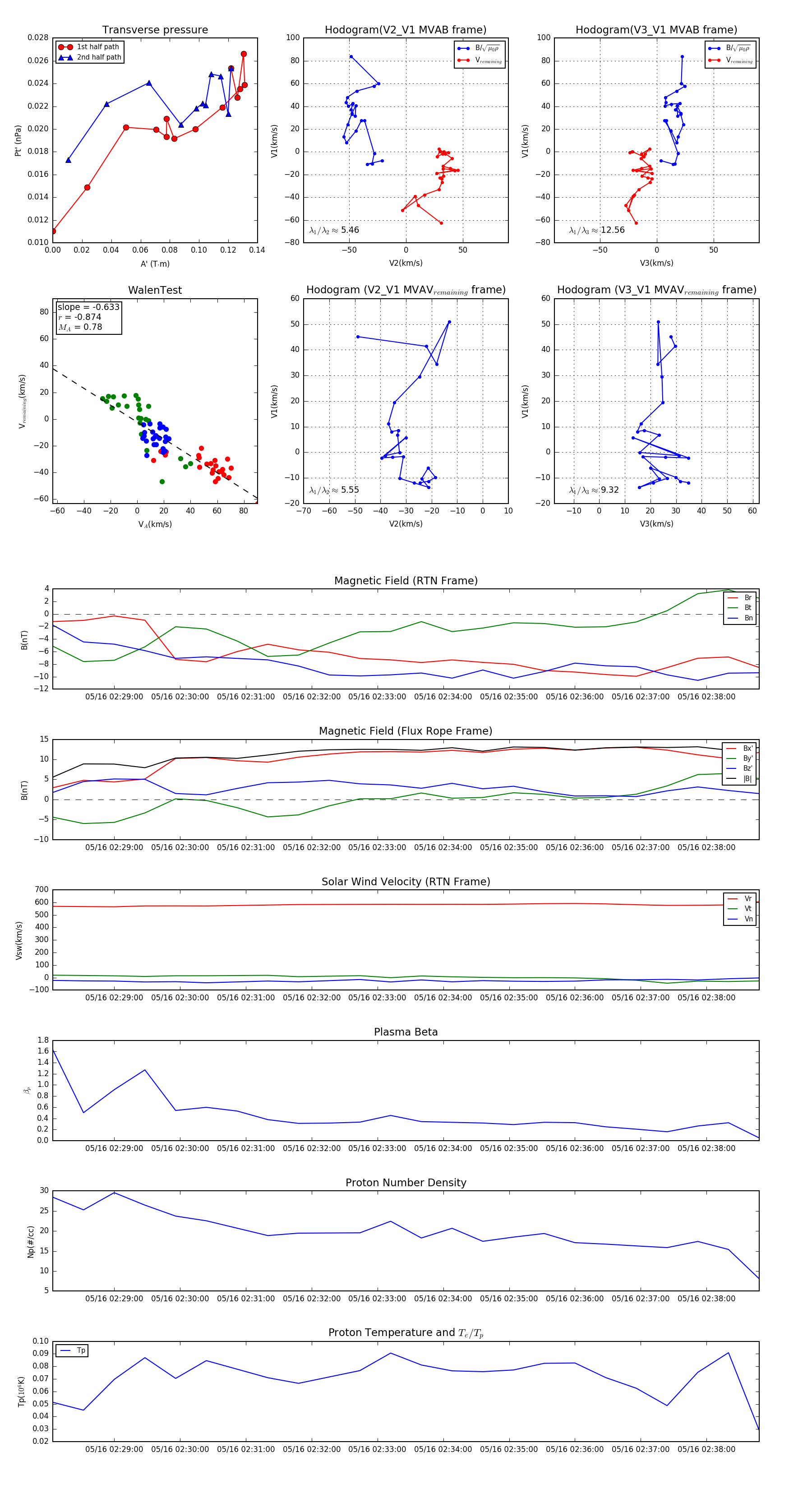
Flux Rope in 2024

Flux Rope Event 2024-05-16 02:28:04 ~ 2024-05-16 02:38:48 (645 seconds)


plot