HOME   LIST
‹–   –›

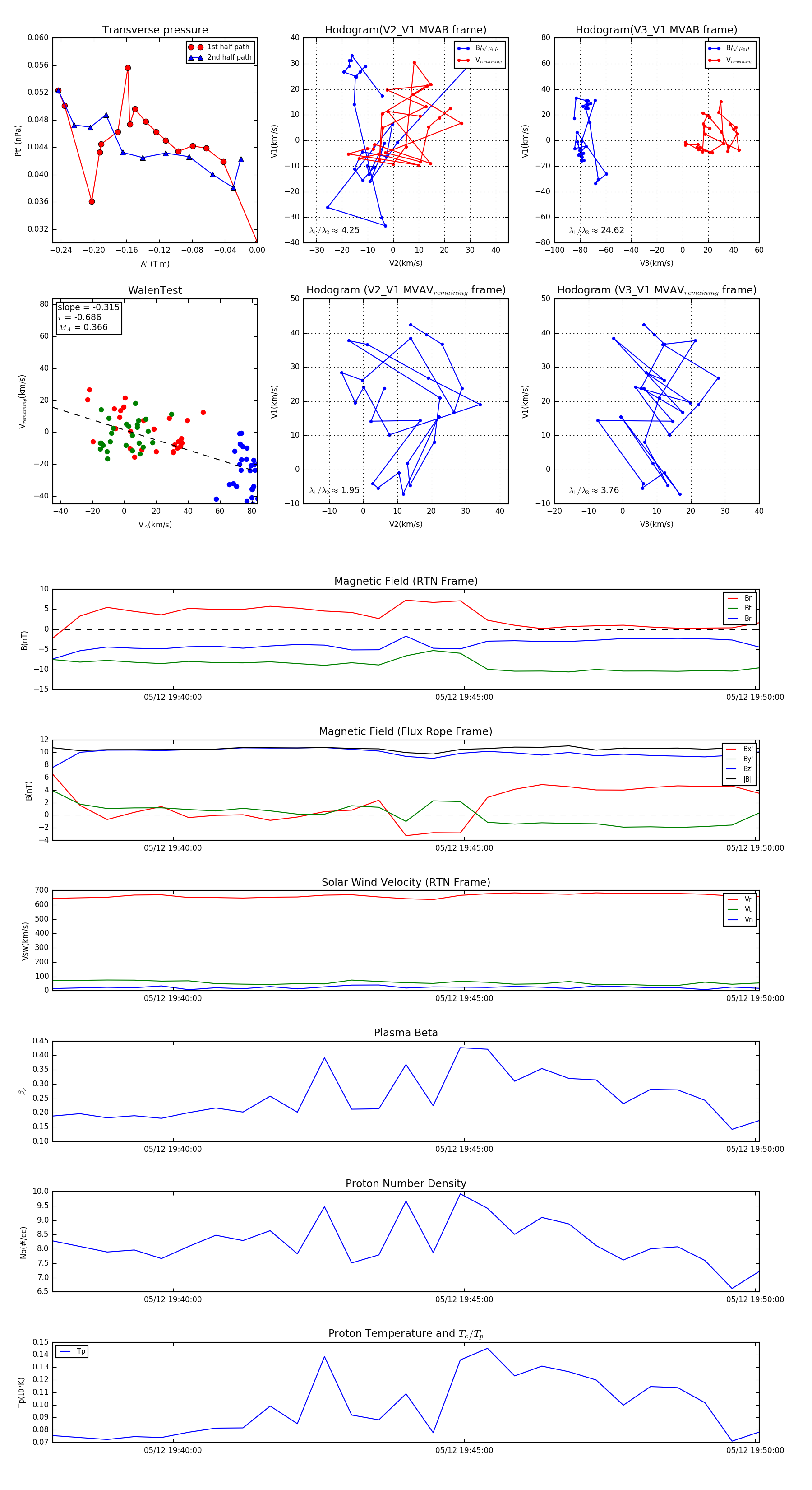
Flux Rope in 2024

Flux Rope Event 2024-05-12 19:37:56 ~ 2024-05-12 19:50:04 (729 seconds)


plot