HOME   LIST
‹–   –›

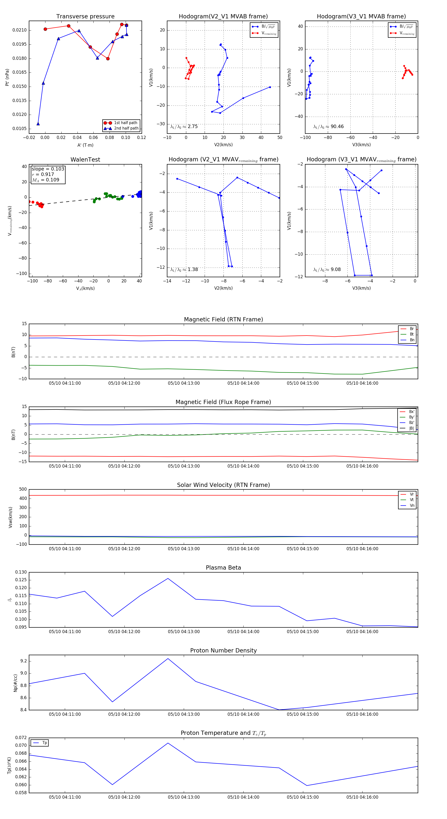
Flux Rope in 2024

Flux Rope Event 2024-05-10 04:10:24 ~ 2024-05-10 04:16:56 (393 seconds)


plot