HOME   LIST
‹–   –›

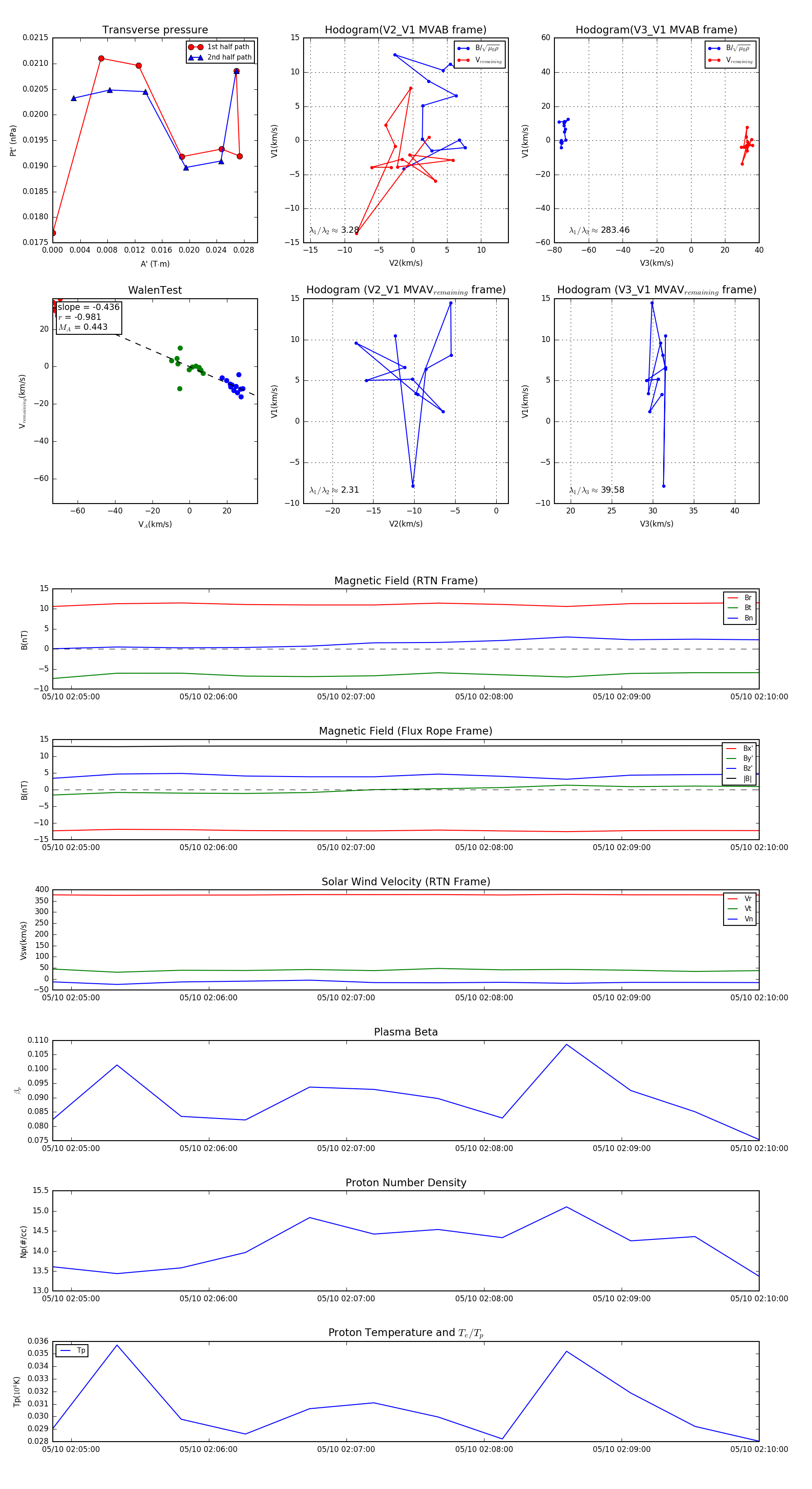
Flux Rope in 2024

Flux Rope Event 2024-05-10 02:04:52 ~ 2024-05-10 02:10:00 (309 seconds)


plot